Warning:
JavaScript is turned OFF. None of the links on this page will work until it is reactivated.
If you need help turning JavaScript On, click here.
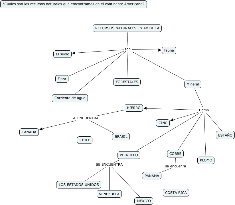
The Concept Map you are trying to access has information related to:
recursos minerales ANDRES ESPINOZA, Mineral Como CINC, HIERRO SE ENCUENTRA CHILE, PETROLEO SE ENCUENTRA MEXICO, COBRE sa encuenra PANAMA, Mineral Como PLOMO, PETROLEO SE ENCUENTRA VENEZUELA, RECURSOS NATURALES EN AMERICA son fauna, Mineral Como ESTAÑO, RECURSOS NATURALES EN AMERICA son FORESTALES, Mineral Como PETROLEO