Warning:
JavaScript is turned OFF. None of the links on this page will work until it is reactivated.
If you need help turning JavaScript On, click here.
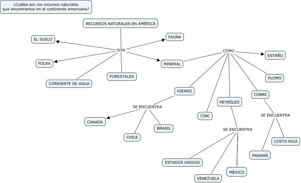
The Concept Map you are trying to access has information related to:
recursos naturales, RECURSOS NATURALES EN AMÈRICA SON EL SUELO, COBRE SE ENCUENTRA COSTA RICA, MINERAL COMO PETRÒLEO, HIERRO SE ENCUENTRA CANADÀ, MINERAL COMO CINC, MINERAL COMO PLOMO, PETRÒLEO SE ENCUENTRA MÈXICO, MINERAL COMO ESTAÑO, MINERAL COMO HIERRO, PETRÒLEO SE ENCUENTRA ESTADOS UNIDOS