Warning:
JavaScript is turned OFF. None of the links on this page will work until it is reactivated.
If you need help turning JavaScript On, click here.
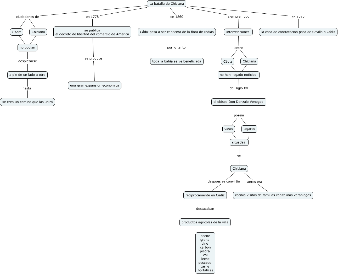
Este mapa conceptual tiene información relacionada a: Ana Muñoz Rivera, La batalla de Chiclana ciudadanos de Chiclana, situadas en Chiclana, Cádiz pasa a ser cabecera de la flota de Indias por lo tanto toda la bahia se ve beneficiada, no han llegado noticias del siglo XV el obispo Don Donzalo Venegas, interrelaciones entre Chiclana, a pie de un lado a otro hasta se crea un camino que las unirá, La batalla de Chiclana siempre hubo interrelaciones, Cádiz no podian, La batalla de Chiclana en 1717 la casa de contratacion pasa de Sevilla a Cádiz, el obispo Don Donzalo Venegas poseía viñas