Warning:
JavaScript is turned OFF. None of the links on this page will work until it is reactivated.
If you need help turning JavaScript On, click here.
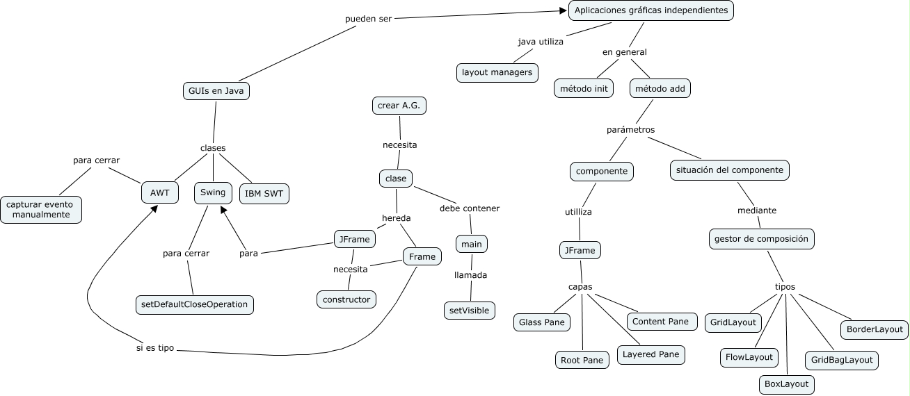
Este mapa conceptual tiene información relacionada a: GUIs Java, clase debe contener main, main llamada setVisible, JFrame necesita constructor, componente utilliza JFrame, JFrame para Swing, AWT para cerrar capturar evento manualmente, método add parámetros componente, clase hereda JFrame, GUIs en Java clases Swing, Frame necesita constructor