Warning:
JavaScript is turned OFF. None of the links on this page will work until it is reactivated.
If you need help turning JavaScript On, click here.
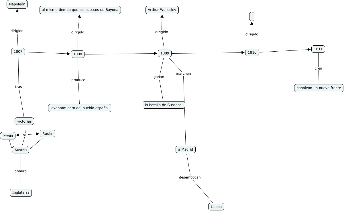
Este mapa conceptual tiene información relacionada a: ana muñoz rivera, 1807 tras victorias, 1807 1808, 1809 1810, 1808 1809, victorias en Persia, 1810 1811, victorias en Rusia, 1808 dirigido al mismo tiempo que los sucesos de Bayona, 1811 crea napoleon un nuevo frente, a Madrid desembocan Lisboa