Warning:
JavaScript is turned OFF. None of the links on this page will work until it is reactivated.
If you need help turning JavaScript On, click here.
The Concept Map you are trying to access has information related to:
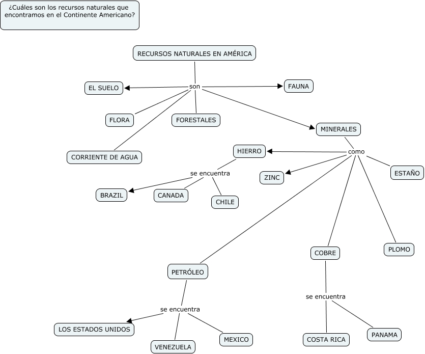
RECURSOS NATURALES, MINERALES como ESTAÑO, RECURSOS NATURALES EN AMÉRICA son FORESTALES, COBRE se encuentra COSTA RICA, MINERALES como PETRÓLEO, MINERALES como HIERRO, PETRÓLEO se encuentra LOS ESTADOS UNIDOS, MINERALES como PLOMO, HIERRO se encuentra BRAZIL, MINERALES como ZINC, RECURSOS NATURALES EN AMÉRICA son EL SUELO