Warning:
JavaScript is turned OFF. None of the links on this page will work until it is reactivated.
If you need help turning JavaScript On, click here.
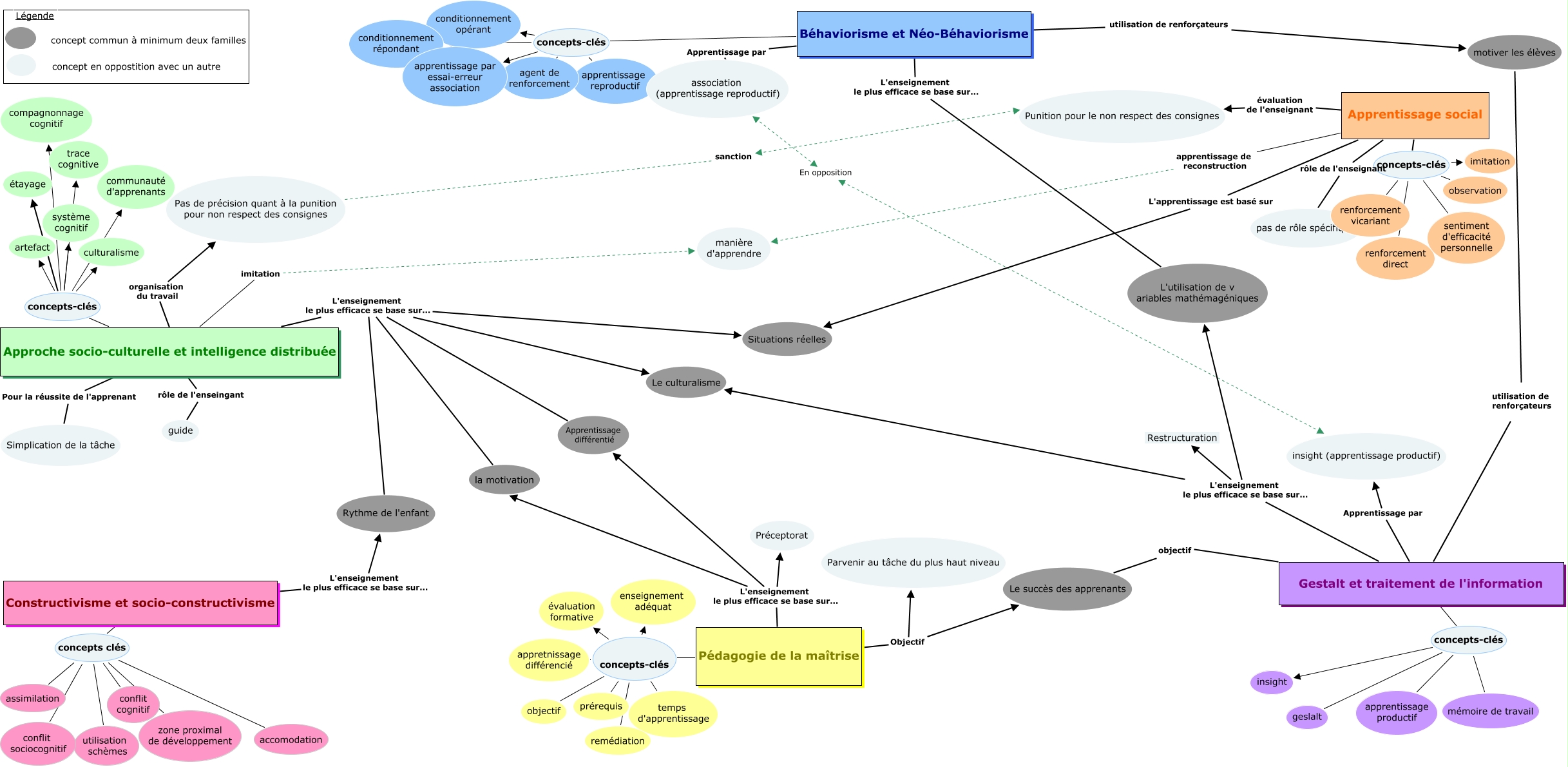
This Concept Map, created with IHMC CmapTools, has information related to: carte conceptuelle des 6 familles- ESSAIE 4, Gestalt et traitement de l'information L'enseignement le plus efficace se base sur... L'utilisation de v ariables mathémagéniques, Gestalt et traitement de l'information concepts-clés apprentissage productif, Approche socio-culturelle et intelligence distribuée L'enseignement le plus efficace se base sur... Le culturalisme, Gestalt et traitement de l'information concepts-clés mémoire de travail, Pédagogie de la maîtrise concepts-clés temps d'apprentissage, Apprentissage social apprentissage de reconstruction manière d'apprendre, Pédagogie de la maîtrise L'enseignement le plus efficace se base sur... Préceptorat, Approche socio-culturelle et intelligence distribuée concepts-clés système cognitif, Approche socio-culturelle et intelligence distribuée Pour la réussite de l'apprenant Simplication de la tâche, Pas de précision quant à la punition pour non respect des consignes sanction Punition pour le non respect des consignes, Pédagogie de la maîtrise concepts-clés enseignement adéquat, Apprentissage social évaluation de l'enseignant Punition pour le non respect des consignes, Approche socio-culturelle et intelligence distribuée concepts-clés compagnonnage cognitif, Approche socio-culturelle et intelligence distribuée concepts-clés communauté d'apprenants, Pédagogie de la maîtrise concepts-clés évaluation formative, Approche socio-culturelle et intelligence distribuée concepts-clés culturalisme, Gestalt et traitement de l'information concepts-clés geslalt, Pédagogie de la maîtrise concepts-clés objectif, Béhaviorisme et Néo-Béhaviorisme concepts-clés apprentissage reproductif, Apprentissage social concepts-clés renforcement vicariant