Warning:
JavaScript is turned OFF. None of the links on this page will work until it is reactivated.
If you need help turning JavaScript On, click here.
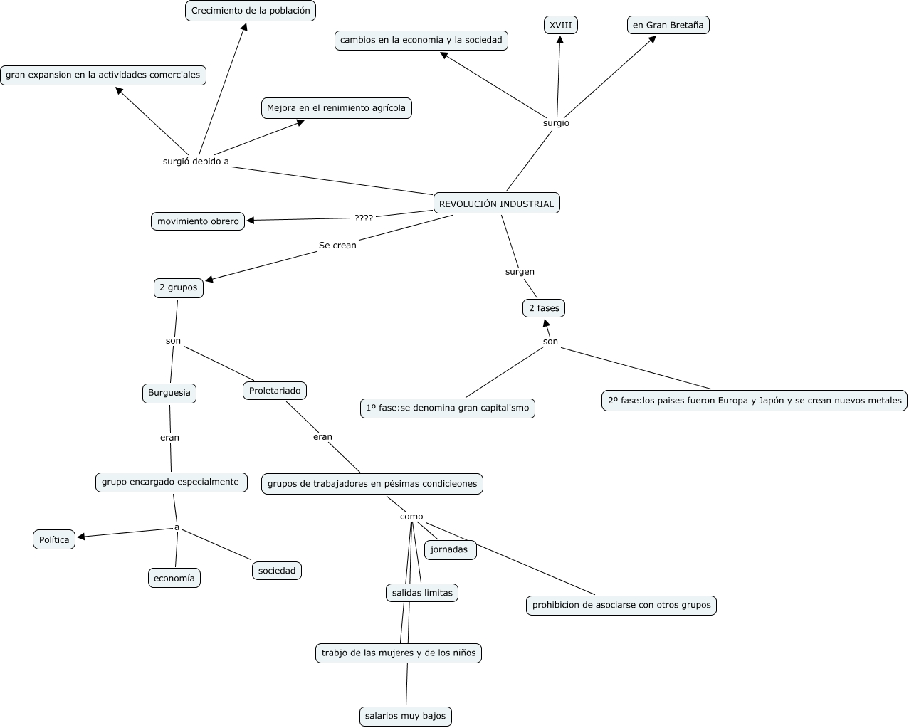
Este mapa conceptual tiene información relacionada a: 15. Ana Muñoz Rivera LA REVOLUCIÓN INDUSTRIAL, grupos de trabajadores en pésimas condicieones como trabjo de las mujeres y de los niños, REVOLUCIÓN INDUSTRIAL surgio XVIII, REVOLUCIÓN INDUSTRIAL ???? movimiento obrero, REVOLUCIÓN INDUSTRIAL surgió debido a Mejora en el renimiento agrícola, REVOLUCIÓN INDUSTRIAL surgio cambios en la economia y la sociedad, REVOLUCIÓN INDUSTRIAL surgio en Gran Bretaña, Proletariado eran grupos de trabajadores en pésimas condicieones, 1º fase:se denomina gran capitalismo son 2 fases, 2 grupos son Proletariado, 2 grupos son Burguesia