Warning:
JavaScript is turned OFF. None of the links on this page will work until it is reactivated.
If you need help turning JavaScript On, click here.
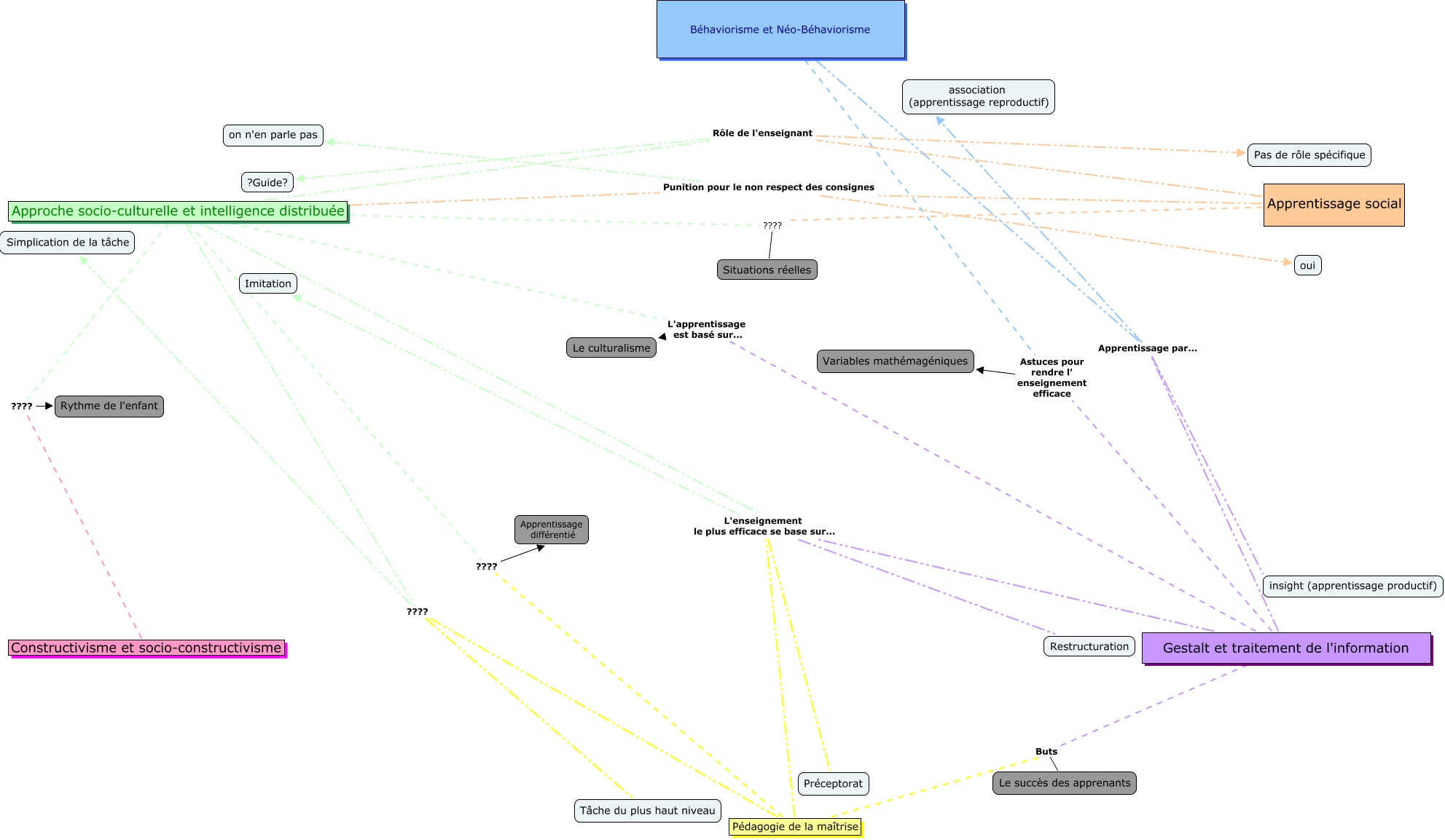
This Concept Map, created with IHMC CmapTools, has information related to: Carte conceptuelle des 6 familles - ESSAI D ORGANISATION, Pédagogie de la maîtrise Buts Le succès des apprenants, Approche socio-culturelle et intelligence distribuée Rôle de l'enseignant Pas de rôle spécifique, Approche socio-culturelle et intelligence distribuée ???? Rythme de l'enfant, Approche socio-culturelle et intelligence distribuée L'apprentissage est basé sur... Le culturalisme, Gestalt et traitement de l'information Buts Le succès des apprenants, Approche socio-culturelle et intelligence distribuée ???? Situations réelles, Gestalt et traitement de l'information Astuces pour rendre l' enseignement efficace Variables mathémagéniques, Approche socio-culturelle et intelligence distribuée ???? Apprentissage différentié, Pédagogie de la maîtrise L'enseignement le plus efficace se base sur... Imitation, Approche socio-culturelle et intelligence distribuée Punition pour le non respect des consignes on n'en parle pas, Pédagogie de la maîtrise ???? Tâche du plus haut niveau, Gestalt et traitement de l'information L'enseignement le plus efficace se base sur... Préceptorat, Approche socio-culturelle et intelligence distribuée L'enseignement le plus efficace se base sur... Préceptorat, Pédagogie de la maîtrise ???? Simplication de la tâche, Approche socio-culturelle et intelligence distribuée L'enseignement le plus efficace se base sur... Restructuration, Gestalt et traitement de l'information Apprentissage par... insight (apprentissage productif), Approche socio-culturelle et intelligence distribuée Punition pour le non respect des consignes oui, Apprentissage social Punition pour le non respect des consignes on n'en parle pas, Constructivisme et socio-constructivisme ???? Rythme de l'enfant, Béhaviorisme et Néo-Béhaviorisme Astuces pour rendre l' enseignement efficace Variables mathémagéniques