Warning:
JavaScript is turned OFF. None of the links on this page will work until it is reactivated.
If you need help turning JavaScript On, click here.
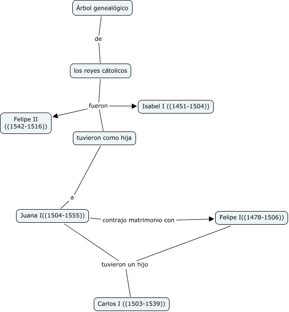
Este mapa conceptual tiene información relacionada a: rees de spaña ana muñoz, Juana I((1504-1555)) contrajo matrimonio con Felipe I((1478-1506)), los reyes cátolicos fueron Felipe II ((1542-1516)), Juana I((1504-1555)) tuvieron un hijo Carlos I ((1503-1539)), tuvieron como hija a Juana I((1504-1555)), los reyes cátolicos fueron Isabel I ((1451-1504)), Árbol genealógico de los reyes cátolicos, los reyes cátolicos fueron tuvieron como hija, Felipe I((1478-1506)) tuvieron un hijo Carlos I ((1503-1539))