Warning:
JavaScript is turned OFF. None of the links on this page will work until it is reactivated.
If you need help turning JavaScript On, click here.
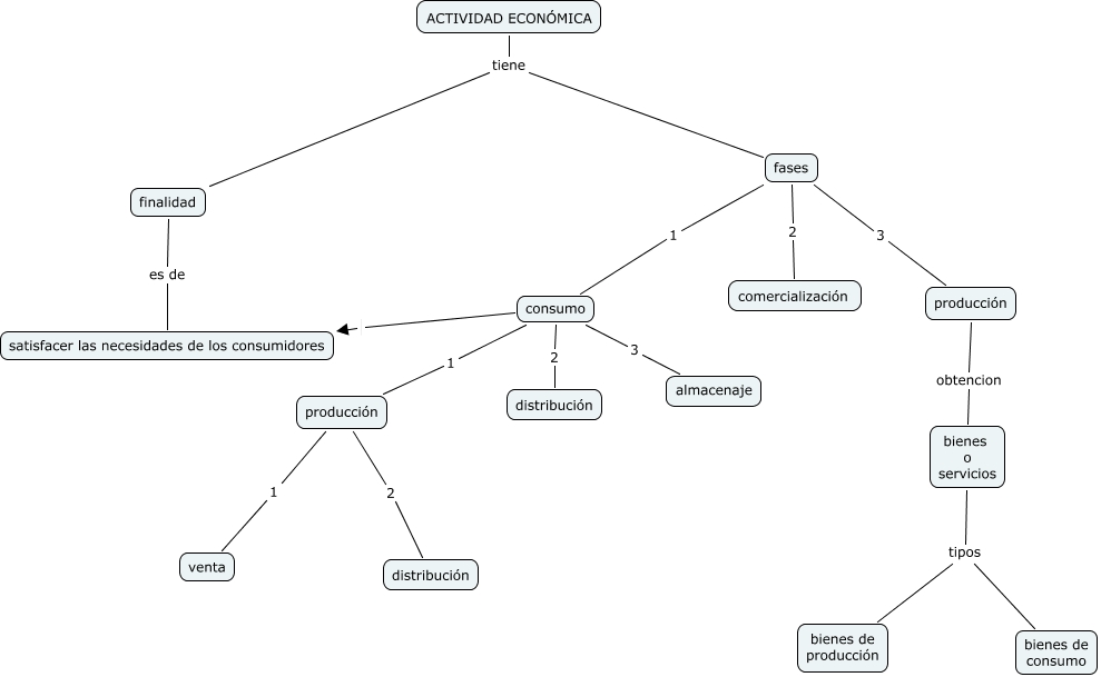
Este mapa conceptual tiene información relacionada a: alvaro aragón forero 3ºB (UD3, producción 2 distribución, consumo 1 producción, consumo 3 almacenaje, ACTIVIDAD ECONÓMICA tiene fases, producción 1 venta, consumo 2 distribución, finalidad es de satisfacer las necesidades de los consumidores, bienes o servicios tipos bienes de producción, bienes o servicios tipos bienes de consumo, fases 1 consumo