Warning:
JavaScript is turned OFF. None of the links on this page will work until it is reactivated.
If you need help turning JavaScript On, click here.
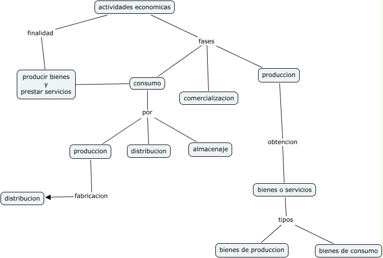
Este mapa conceptual tiene información relacionada a: ud3luzmaria yeste carmona, actividades economicas fases produccion, consumo por almacenaje, produccion fabricacion distribucion, produccion obtencion bienes o servicios, actividades economicas fases comercializacion, bienes o servicios tipos bienes de produccion, consumo ???? producir bienes y prestar servicios, actividades economicas fases consumo, bienes o servicios tipos bienes de consumo, actividades economicas finalidad producir bienes y prestar servicios