Warning:
JavaScript is turned OFF. None of the links on this page will work until it is reactivated.
If you need help turning JavaScript On, click here.
The Concept Map you are trying to access has information related to:
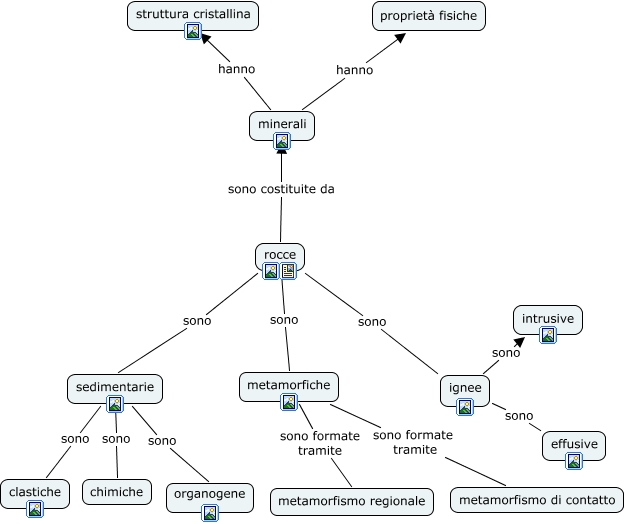
esercitazione rocce, metamorfiche sono formate tramite metamorfismo di contatto, sedimentarie sono organogene, sedimentarie sono clastiche, rocce sono ignee, sedimentarie sono chimiche, rocce sono costituite da minerali, rocce sono sedimentarie, ignee sono intrusive, minerali hanno struttura cristallina, metamorfiche sono formate tramite metamorfismo regionale