Warning:
JavaScript is turned OFF. None of the links on this page will work until it is reactivated.
If you need help turning JavaScript On, click here.
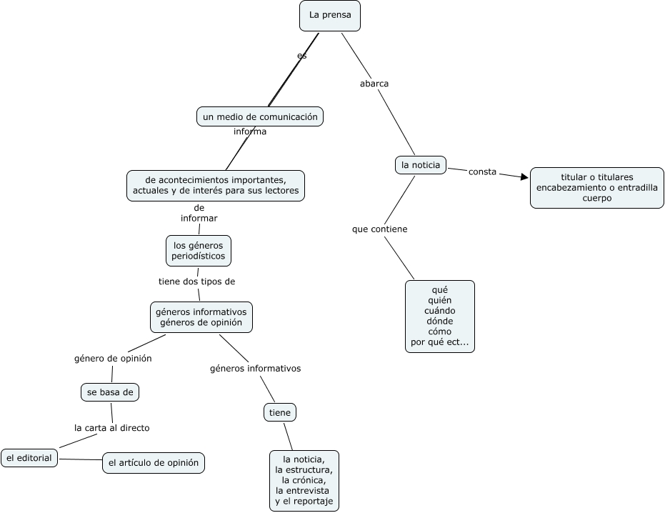
Este mapa conceptual tiene información relacionada a: 11-ana hernández ávila-tema 3, La prensa abarca la noticia, los géneros periodísticos tiene dos tipos de géneros informativos géneros de opinión, la noticia que contiene qué quién cuándo dónde cómo por qué ect..., la noticia consta titular o titulares encabezamiento o entradilla cuerpo, La prensa informa de acontecimientos importantes, actuales y de interés para sus lectores, géneros informativos géneros de opinión géneros informativos tiene, tiene ???? la noticia, la estructura, la crónica, la entrevista y el reportaje, se basa de la carta al directo el editorial, La prensa es un medio de comunicación, el editorial ???? el artículo de opinión