Warning:
JavaScript is turned OFF. None of the links on this page will work until it is reactivated.
If you need help turning JavaScript On, click here.
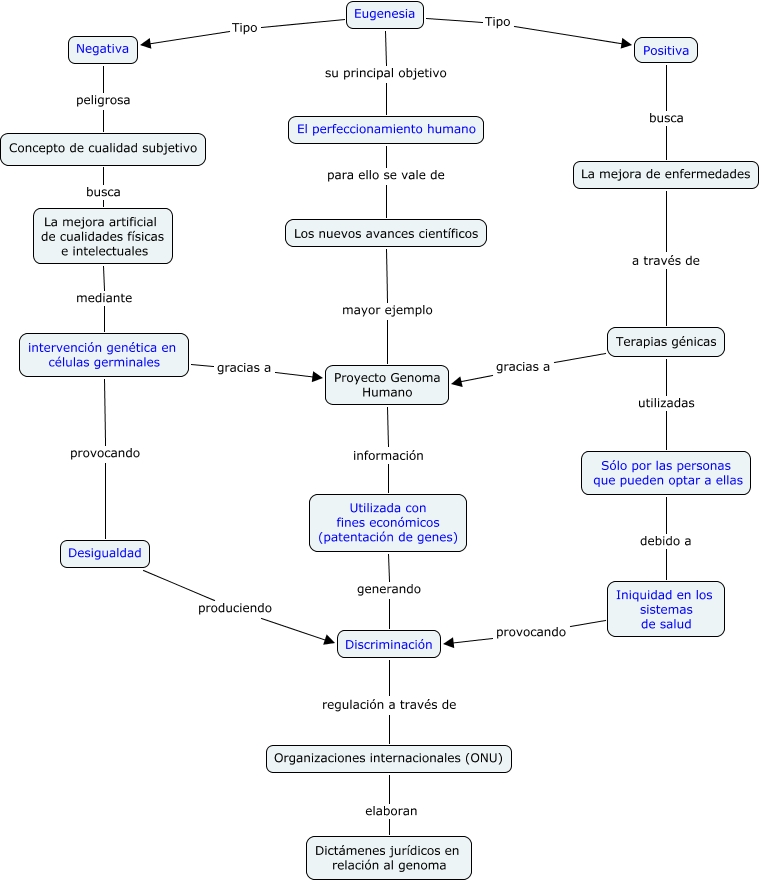
Este mapa conceptual tiene información relacionada a: Poducto N° 4, Terapias génicas utilizadas Sólo por las personas que pueden optar a ellas, Terapias génicas gracias a Proyecto Genoma Humano, intervención genética en células germinales gracias a Proyecto Genoma Humano, Eugenesia Tipo Negativa, Proyecto Genoma Humano información Utilizada con fines económicos (patentación de genes), Los nuevos avances científicos mayor ejemplo Proyecto Genoma Humano, El perfeccionamiento humano para ello se vale de Los nuevos avances científicos, Desigualdad produciendo Discriminación, Positiva busca La mejora de enfermedades, Eugenesia su principal objetivo El perfeccionamiento humano, Negativa peligrosa Concepto de cualidad subjetivo, Iniquidad en los sistemas de salud provocando Discriminación, Organizaciones internacionales (ONU) elaboran Dictámenes jurídicos en relación al genoma, La mejora de enfermedades a través de Terapias génicas, Eugenesia Tipo Positiva, intervención genética en células germinales provocando Desigualdad, La mejora artificial de cualidades físicas e intelectuales mediante intervención genética en células germinales, Discriminación regulación a través de Organizaciones internacionales (ONU), Sólo por las personas que pueden optar a ellas debido a Iniquidad en los sistemas de salud, Concepto de cualidad subjetivo busca La mejora artificial de cualidades físicas e intelectuales