Warning:
JavaScript is turned OFF. None of the links on this page will work until it is reactivated.
If you need help turning JavaScript On, click here.
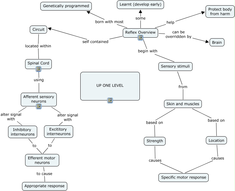
This Concept Map has information related to: Miersch - Reflex Overview, Skin and muscles based on Location, Inhibitory interneurons to Efferent motor neurons, Circuit located within Spinal Cord, Excititory interneurons to Efferent motor neurons, Efferent motor neurons to cause Appropriate response, Reflex Overview self contained Circuit, Reflex Overview can be overridden by Brain, Location causes Specific motor response, Spinal Cord using Afferent sensory neurons, Skin and muscles based on Strength