Warning:
JavaScript is turned OFF. None of the links on this page will work until it is reactivated.
If you need help turning JavaScript On, click here.
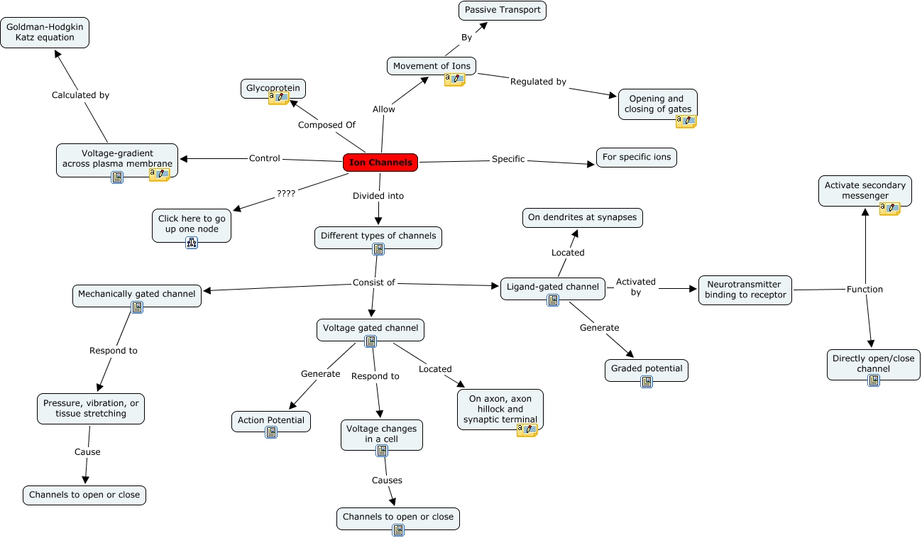
This Concept Map has information related to: Fleming-ion channels, Mechanically gated channel Respond to Pressure, vibration, or tissue stretching, Ion Channels Composed Of Glycoprotein, Neurotransmitter binding to receptor Function Directly open/close channel, Movement of Ions By Passive Transport, Movement of Ions Regulated by Opening and closing of gates, Ion Channels ???? Click here to go up one node, Ion Channels Divided into Different types of channels, Different types of channels Consist of Voltage gated channel, Voltage changes in a cell Causes Channels to open or close, Ligand-gated channel Activated by Neurotransmitter binding to receptor