Warning:
JavaScript is turned OFF. None of the links on this page will work until it is reactivated.
If you need help turning JavaScript On, click here.
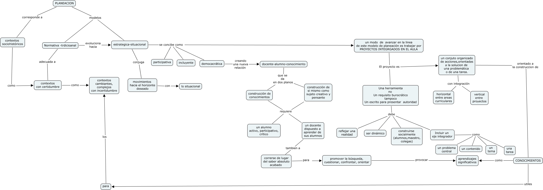
Este Cmap, tiene información relacionada con: planeación estrategicasituacional, construcción de conocimientos requiere un docente dispuesto a aprender de sus alumnos, Una herramienta no Un requisito burocrático tampoco Un escrito para presentar autoridad debe Incluir un eje integrador, PLANEACION modelos estrategica-situacional, un conjuto organizado de acciones,orientadas a la solucion de una problemática o de una tarea. con integración horizontal entre areas curriculares, un modo de avanzar en la linea de este modelo de planeación es trabajar por PROYECTOS INTEGRGADOS EN EL AULA El proyecto es un conjuto organizado de acciones,orientadas a la solucion de una problemática o de una tarea., Normativa -trdicioanal adecuada a contextos con certidumbre, docente-alumno-conocimiento que se da en dos planos construcción de conocimientos, construcción de si mismo como sujeto creativo y pensante requiere un docente dispuesto a aprender de sus alumnos, un conjuto organizado de acciones,orientadas a la solucion de una problemática o de una tarea. con integración vertical entre proyectos, un docente dispuesto a aprender de sus alumnos tambien a correrse de lugar del saber absoluto acabado, construcción de conocimientos requiere un alumno activo, participativo, crítico, para los contextos cambiantes, complejos con incertidumbre, estrategica-situacional conjuga movimientos hacia el horizonte deseado, un conjuto organizado de acciones,orientadas a la solucion de una problemática o de una tarea. orientado a la construccion de CONOCIMIENTOS, PLANEACION corresponde a contextos sociohistóricos, Normativa -trdicioanal evoluciona hacia estrategica-situacional, estrategica-situacional se concibe como incluyente, estrategica-situacional se concibe como un modo de avanzar en la linea de este modelo de planeación es trabajar por PROYECTOS INTEGRGADOS EN EL AULA, un modo de avanzar en la linea de este modelo de planeación es trabajar por PROYECTOS INTEGRGADOS EN EL AULA El proyecto es Una herramienta no Un requisito burocrático tampoco Un escrito para presentar autoridad, Una herramienta no Un requisito burocrático tampoco Un escrito para presentar autoridad debe reflejar una realidad