Warning:
JavaScript is turned OFF. None of the links on this page will work until it is reactivated.
If you need help turning JavaScript On, click here.
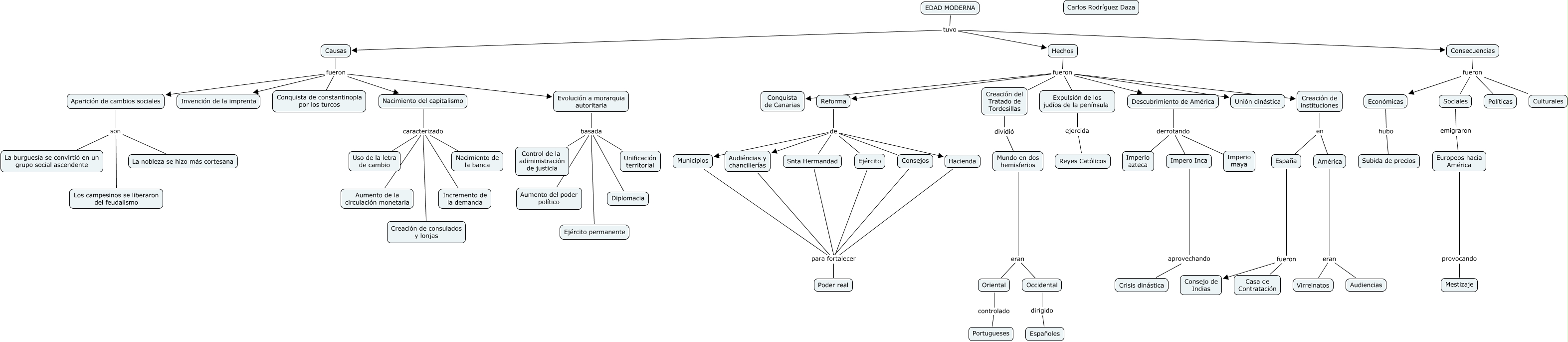
Este mapa conceptual tiene información relacionada a: 17-Carlos Rodríguez Daza-Edad Moderna, Evolución a morarquia autoritaria basada Control de la adiministración de justicia, Aparición de cambios sociales son La burguesía se convirtió en un grupo social ascendente, Nacimiento del capitalismo caracterizado Creación de consulados y lonjas, Ejército para fortalecer Poder real, Consecuencias fueron Políticas, Creación de instituciones en España, Causas fueron Nacimiento del capitalismo, Hechos fueron Unión dinástica, Hechos fueron Descubrimiento de América, América eran Audiencias, Occidental dirigido Españoles, Oriental controlado Portugueses, Expulsión de los judíos de la península ejercida Reyes Católicos, Causas fueron Conquista de constantinopla por los turcos, Creación de instituciones en América, Creación del Tratado de Tordesillas dividió Mundo en dos hemisferios, Consecuencias fueron Sociales, América eran Virreinatos, Hechos fueron Expulsión de los judíos de la península, Snta Hermandad para fortalecer Poder real