Warning:
JavaScript is turned OFF. None of the links on this page will work until it is reactivated.
If you need help turning JavaScript On, click here.
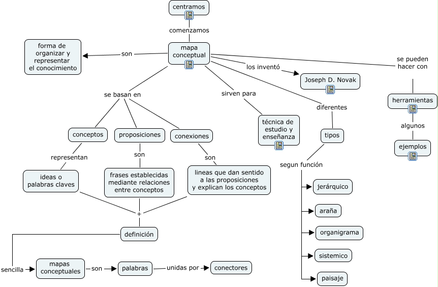
Este mapa conceptual tiene información relacionada a: que son mapas conceptuales, tipos segun función araña, conexiones son lineas que dan sentido a las proposiciones y explican los conceptos, frases establecidas mediante relaciones entre conceptos + definición, mapa conceptual se basan en conceptos, mapa conceptual diferentes tipos, tipos segun función sistemico, tipos segun función organigrama, mapas conceptuales son palabras, mapa conceptual se basan en conexiones, centramos comenzamos mapa conceptual