Warning:
JavaScript is turned OFF. None of the links on this page will work until it is reactivated.
If you need help turning JavaScript On, click here.
The Concept Map you are trying to access has information related to:
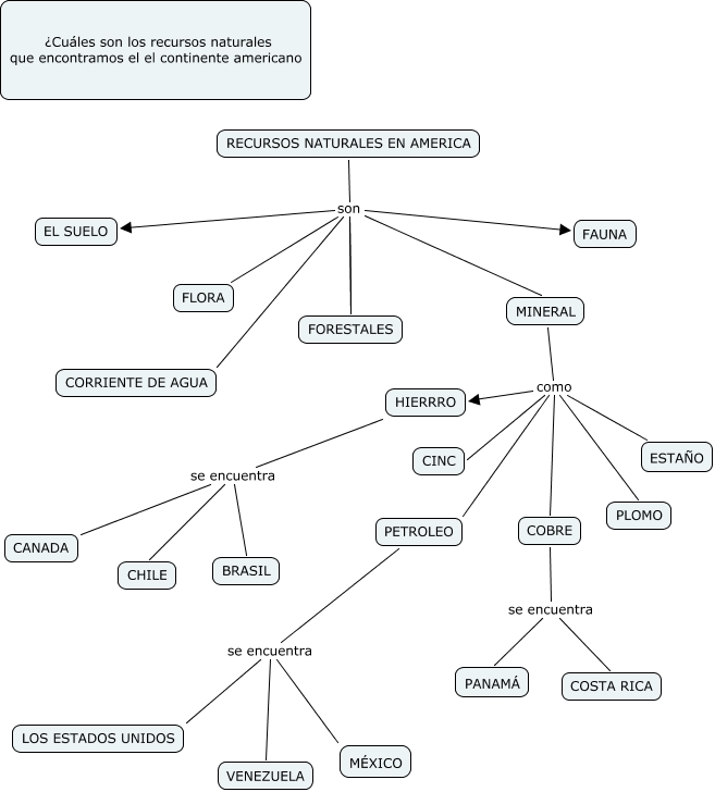
MINERALES, RECURSOS NATURALES EN AMERICA son MINERAL, RECURSOS NATURALES EN AMERICA son FORESTALES, MINERAL como COBRE, RECURSOS NATURALES EN AMERICA son CORRIENTE DE AGUA, PETROLEO se encuentra MÉXICO, PETROLEO se encuentra VENEZUELA, RECURSOS NATURALES EN AMERICA son FAUNA, RECURSOS NATURALES EN AMERICA son FLORA, HIERRRO se encuentra CHILE, MINERAL como PETROLEO