Warning:
JavaScript is turned OFF. None of the links on this page will work until it is reactivated.
If you need help turning JavaScript On, click here.
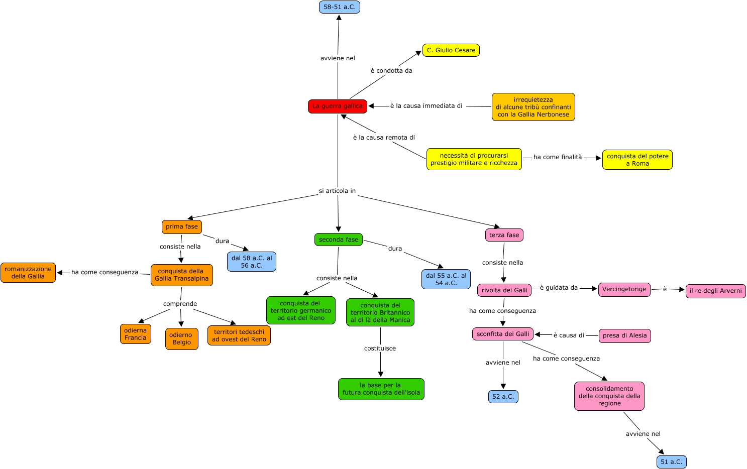
Questa Mappa Concettuale ha informazioni correlate a: La guerra gallica marchetti asquini, La guerra gallica si articola in prima fase, seconda fase dura dal 55 a.C. al 54 a.C., La guerra gallica si articola in terza fase, Vercingetorige è il re degli Arverni, prima fase consiste nella conquista della Gallia Transalpina, necessità di procurarsi prestigio militare e ricchezza è la causa remota di La guerra gallica, prima fase dura dal 58 a.C. al 56 a.C., presa di Alesia è causa di sconfitta dei Galli, necessità di procurarsi prestigio militare e ricchezza ha come finalità conquista del potere a Roma, conquista della Gallia Transalpina comprende odierno Belgio, consolidamento della conquista della regione avviene nel 51 a.C., La guerra gallica è condotta da C. Giulio Cesare, seconda fase consiste nella conquista del territorio germanico ad est del Reno, irrequietezza di alcune tribù confinanti con la Gallia Nerbonese è la causa immediata di La guerra gallica, conquista della Gallia Transalpina comprende territori tedeschi ad ovest del Reno, conquista della Gallia Transalpina ha come conseguenza romanizzazione della Gallia, La guerra gallica avviene nel 58-51 a.C., sconfitta dei Galli ha come conseguenza consolidamento della conquista della regione, rivolta dei Galli è guidata da Vercingetorige, conquista del territorio Britannico al di là della Manica costituisce la base per la futura conquista dell'isola