Warning:
JavaScript is turned OFF. None of the links on this page will work until it is reactivated.
If you need help turning JavaScript On, click here.
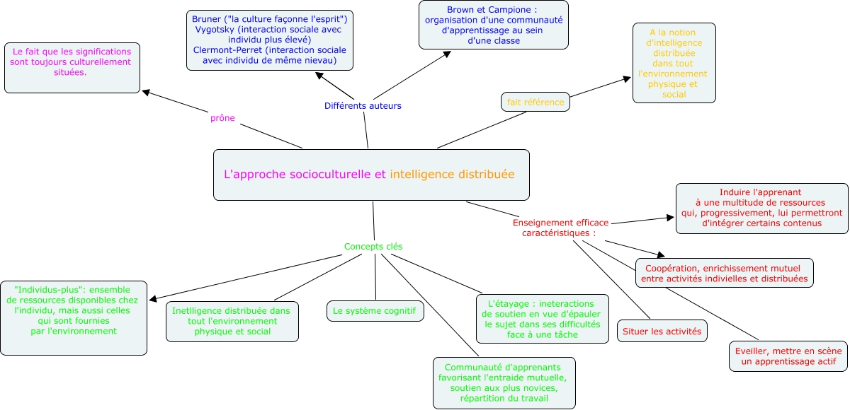
This Concept Map, created with IHMC CmapTools, has information related to: Famille 2 approche socioculturelle et intelligence distribuée, L'approche socioculturelle et intelligence distribuée Enseignement efficace caractéristiques : Coopération, enrichissement mutuel entre activités indivielles et distribuées, L'approche socioculturelle et intelligence distribuée Différents auteurs Brown et Campione : organisation d'une communauté d'apprentissage au sein d'une classe, L'approche socioculturelle et intelligence distribuée Concepts clés Le système cognitif, L'approche socioculturelle et intelligence distribuée Enseignement efficace caractéristiques : Situer les activités, L'approche socioculturelle et intelligence distribuée Concepts clés L'étayage : ineteractions de soutien en vue d'épauler le sujet dans ses difficultés face à une tâche, L'approche socioculturelle et intelligence distribuée Concepts clés Communauté d'apprenants favorisant l'entraide mutuelle, soutien aux plus novices, répartition du travail, L'approche socioculturelle et intelligence distribuée ???? A la notion d'intelligence distribuée dans tout l'environnement physique et social, L'approche socioculturelle et intelligence distribuée Concepts clés Inetlligence distribuée dans tout l'environnement physique et social, L'approche socioculturelle et intelligence distribuée Différents auteurs Bruner ("la culture façonne l'esprit") Vygotsky (interaction sociale avec individu plus élevé) Clermont-Perret (interaction sociale avec individu de même nievau), L'approche socioculturelle et intelligence distribuée prône Le fait que les significations sont toujours culturellement situées., L'approche socioculturelle et intelligence distribuée Différents auteurs Bruner ("la culture façonne l'esprit") Vygotsky (interaction sociale avec individu plus élevé) Clermont-Perret (interaction sociale avec individu de même nievau), L'approche socioculturelle et intelligence distribuée Enseignement efficace caractéristiques : Induire l'apprenant à une multitude de ressources qui, progressivement, lui permettront d'intégrer certains contenus, L'approche socioculturelle et intelligence distribuée Concepts clés "Individus-plus": ensemble de ressources disponibles chez l'individu, mais aussi celles qui sont fournies par l'environnement, L'approche socioculturelle et intelligence distribuée Enseignement efficace caractéristiques : Eveiller, mettre en scène un apprentissage actif