Warning:
JavaScript is turned OFF. None of the links on this page will work until it is reactivated.
If you need help turning JavaScript On, click here.
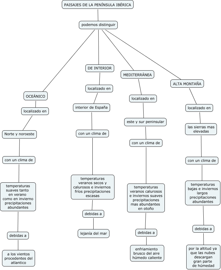
Este mapa conceptual tiene información relacionada a: Mª Esperanza Bernal ud.2 3ºA, debidas a ???? a los vientos procedentes del atlantico, temperaturas suaves tanto en verano como en invierno precipitaciones abundantes ???? debidas a, podemos distinguir ???? DE INTERIOR, debidas a ???? por la altitud ya que las nubes descargan gran parte de húmedad, OCEÁNICO ???? localizado en, temperaturas veranos calurosos e inviernos suaves precipitaciones mas abundantes en otoño ???? debidas a, con un clima de ???? temperaturas bajas e inviernos largos precipitaciones abundantes, este y sur peninsular ???? con un clima de, con un clima de ???? temperaturas veranos secos y calurosos e inviernos fríos precipitaciones escasas, temperaturas bajas e inviernos largos precipitaciones abundantes ???? debidas a