Warning:
JavaScript is turned OFF. None of the links on this page will work until it is reactivated.
If you need help turning JavaScript On, click here.
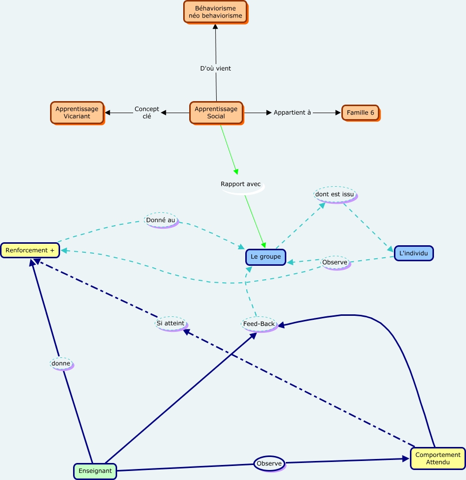
This Concept Map, created with IHMC CmapTools, has information related to: Famille 6 LU, Renforcement + Donné au Le groupe, Enseignant donne Renforcement +, Comportement Attendu Feed-Back Le groupe, Apprentissage Social D'où vient Béhaviorisme néo behaviorisme, L'individu Observe Renforcement +, Comportement Attendu Si atteint Renforcement +, L'individu Observe Le groupe, Apprentissage Social Concept clé Apprentissage Vicariant, Apprentissage Social Rapport avec Le groupe, Enseignant Observe Comportement Attendu, Apprentissage Social Appartient à Famille 6, Le groupe dont est issu L'individu, Enseignant Feed-Back Le groupe