Warning:
JavaScript is turned OFF. None of the links on this page will work until it is reactivated.
If you need help turning JavaScript On, click here.
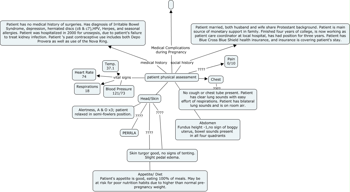
This Concept Map has information related to: rogatto, Head/Skin ???? Skin turgor good, no signs of tenting. Slight pedal edema., patient physical assessment Medical Complications during Pregnancy , patient physical assessment vital signs Temp. 37.1, patient physical assessment ???? Chest, patient physical assessment vital signs Blood Pressure 121/73, patient physical assessment vital signs Respirations 18, Head/Skin ???? PERRLA, Chest ???? No cough or chest tube present. Patient has clear lung sounds with easy effort of respirations. Patient has bilateral lung sounds and is on room air., Head/Skin ???? Alertness, A & O x3; patient relaxed in semi-fowlers position., patient physical assessment social history Patient married, both husband and wife share Protestant background. Patient is main source of monetary support in family. Finished four years of college, is now working as patient care coordinator at local hospital, has had position for three years. Patient has Blue Cross Blue Shield health insurance, and insurance is covering patient's stay.