Warning:
JavaScript is turned OFF. None of the links on this page will work until it is reactivated.
If you need help turning JavaScript On, click here.
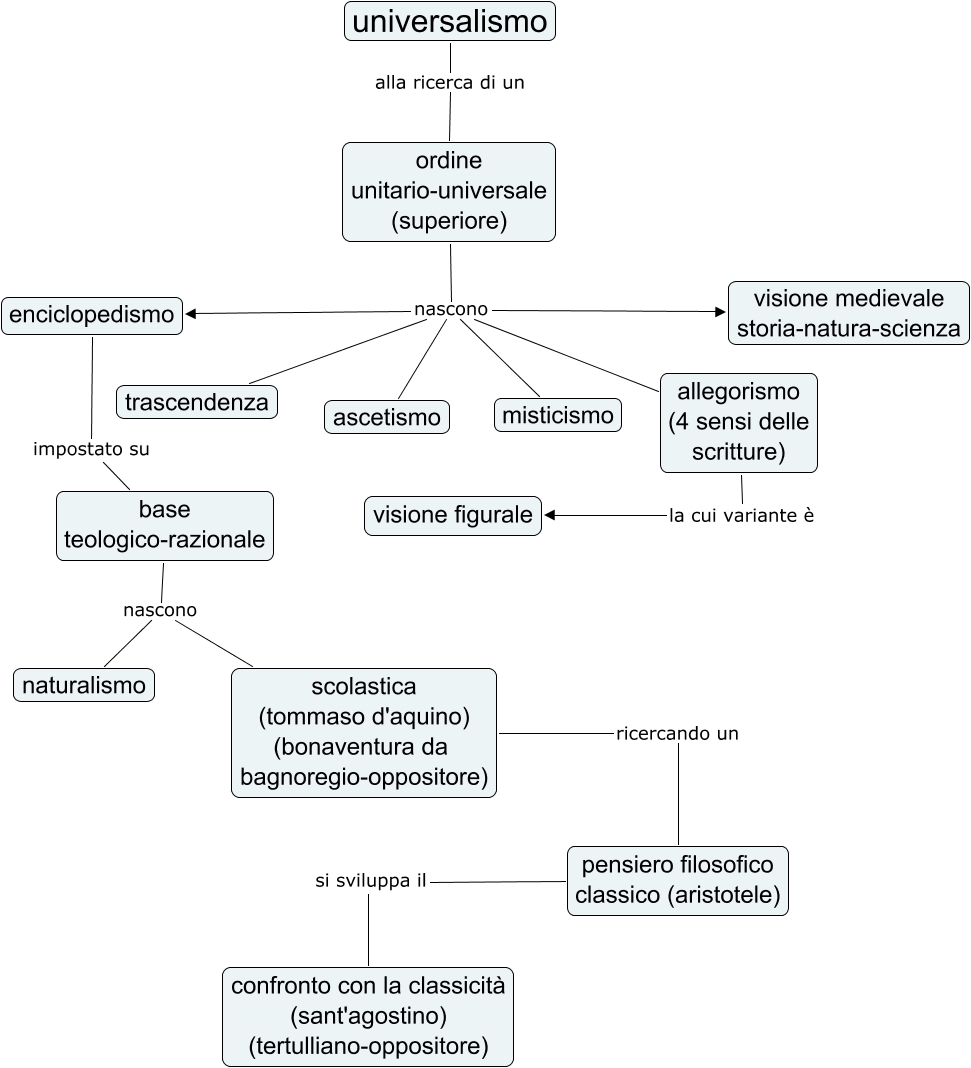
Questa Mappa Concettuale ha informazioni correlate a: rocco massi e valente, universalismo alla ricerca di un ordine unitario-universale (superiore), ordine unitario-universale (superiore) nascono enciclopedismo, base teologico-razionale nascono naturalismo, base teologico-razionale nascono scolastica (tommaso d'aquino) (bonaventura da bagnoregio-oppositore), pensiero filosofico classico (aristotele) si sviluppa il confronto con la classicità (sant'agostino) (tertulliano-oppositore), ordine unitario-universale (superiore) nascono ascetismo, allegorismo (4 sensi delle scritture) la cui variante è visione figurale, scolastica (tommaso d'aquino) (bonaventura da bagnoregio-oppositore) ricercando un pensiero filosofico classico (aristotele), enciclopedismo impostato su base teologico-razionale, ordine unitario-universale (superiore) nascono trascendenza