Warning:
JavaScript is turned OFF. None of the links on this page will work until it is reactivated.
If you need help turning JavaScript On, click here.
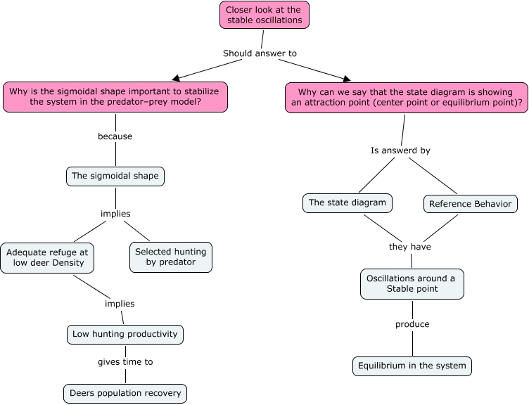
Questa Mappa Concettuale ha informazioni correlate a: Closer look at the stable oscillations, Why is the sigmoidal shape important to stabilize the system in the predator–prey model? because The sigmoidal shape, Adequate refuge at low deer Density implies Low hunting productivity, Reference Behavior they have Oscillations around a Stable point, The state diagram they have Oscillations around a Stable point, Closer look at the stable oscillations Should answer to Why is the sigmoidal shape important to stabilize the system in the predator–prey model?, Why can we say that the state diagram is showing an attraction point (center point or equilibrium point)? Is answerd by Reference Behavior, The sigmoidal shape implies Adequate refuge at low deer Density, Low hunting productivity gives time to Deers population recovery, Closer look at the stable oscillations Should answer to Why can we say that the state diagram is showing an attraction point (center point or equilibrium point)?, Why can we say that the state diagram is showing an attraction point (center point or equilibrium point)? Is answerd by The state diagram, Oscillations around a Stable point produce Equilibrium in the system, The sigmoidal shape implies Selected hunting by predator