Warning:
JavaScript is turned OFF. None of the links on this page will work until it is reactivated.
If you need help turning JavaScript On, click here.
The Concept Map you are trying to access has information related to:
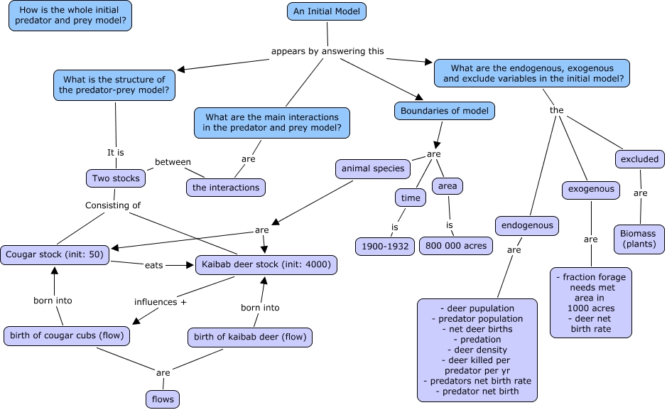
What is the initial model, birth of cougar cubs (flow) born into Cougar stock (init: 50), An Initial Model appears by answering this What are the main interactions in the predator and prey model?, Cougar stock (init: 50) eats Kaibab deer stock (init: 4000), animal species are Cougar stock (init: 50), Boundaries of model are area, time is 1900-1932, Two stocks Consisting of Kaibab deer stock (init: 4000), An Initial Model appears by answering this What is the structure of the predator-prey model?, Two stocks Consisting of Cougar stock (init: 50), What are the endogenous, exogenous and exclude variables in the initial model? the exogenous