Warning:
JavaScript is turned OFF. None of the links on this page will work until it is reactivated.
If you need help turning JavaScript On, click here.
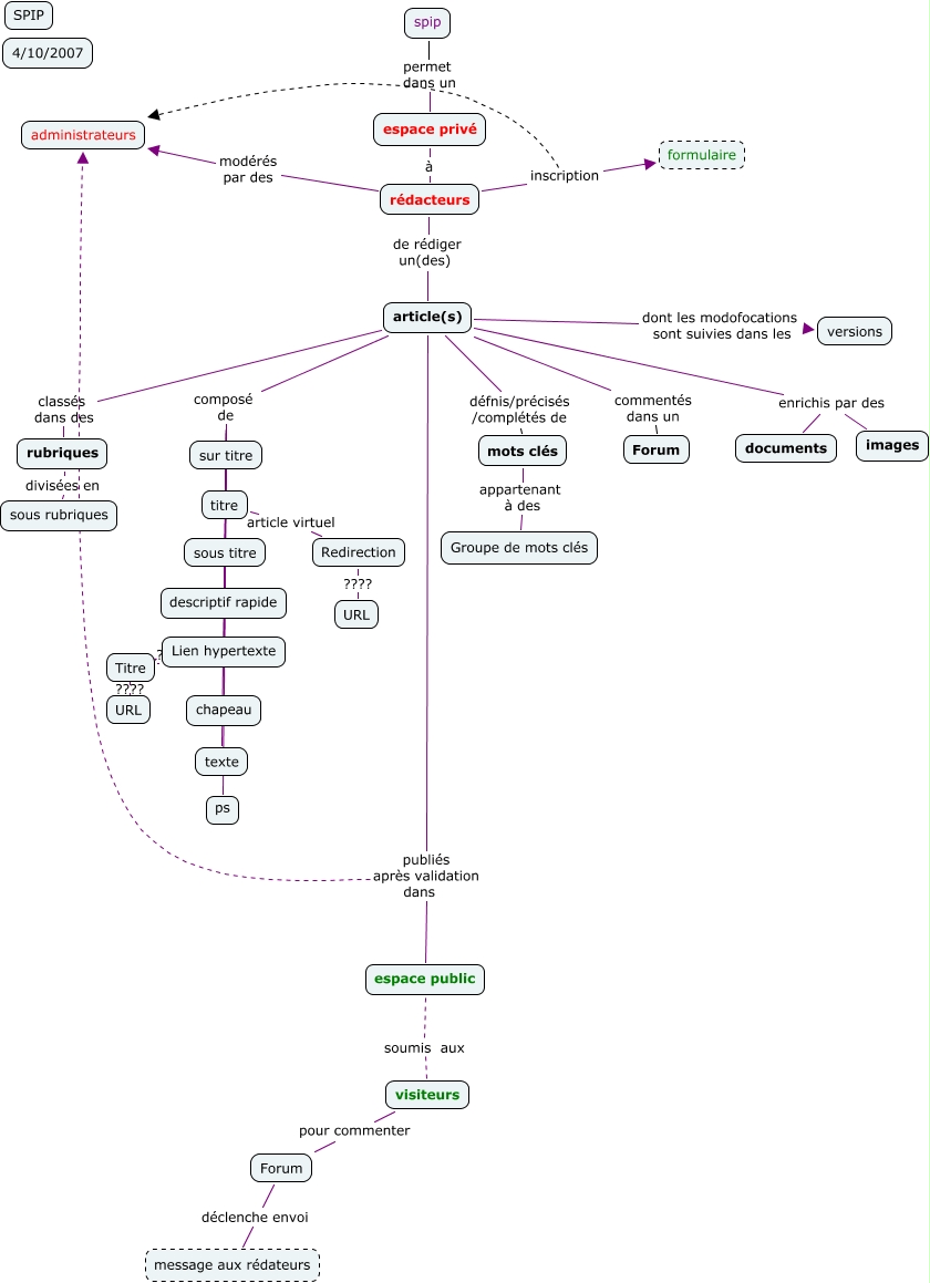
This Concept Map has information related to: SPIP, article(s) enrichis par des images, rédacteurs inscription formulaire, article(s) publiés après validation dans administrateurs, Lien hypertexte ???? Titre, visiteurs pour commenter Forum, article(s) composé de sur titre, Lien hypertexte ???? Titre, mots clés appartenant à des Groupe de mots clés, article(s) composé de Lien hypertexte, rédacteurs inscription administrateurs