Warning:
JavaScript is turned OFF. None of the links on this page will work until it is reactivated.
If you need help turning JavaScript On, click here.
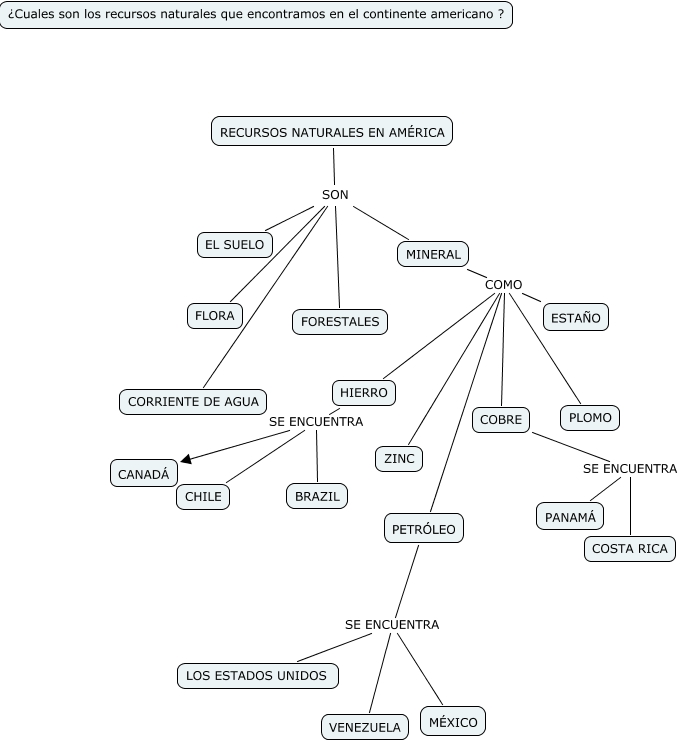
The Concept Map you are trying to access has information related to:
Sin Título 2, HIERRO SE ENCUENTRA BRAZIL, RECURSOS NATURALES EN AMÉRICA SON MINERAL, RECURSOS NATURALES EN AMÉRICA SON FLORA, MINERAL COMO ZINC, RECURSOS NATURALES EN AMÉRICA SON CORRIENTE DE AGUA, COBRE SE ENCUENTRA PANAMÁ, MINERAL COMO COBRE, MINERAL COMO HIERRO, MINERAL COMO PLOMO, PETRÓLEO SE ENCUENTRA LOS ESTADOS UNIDOS