Warning:
JavaScript is turned OFF. None of the links on this page will work until it is reactivated.
If you need help turning JavaScript On, click here.
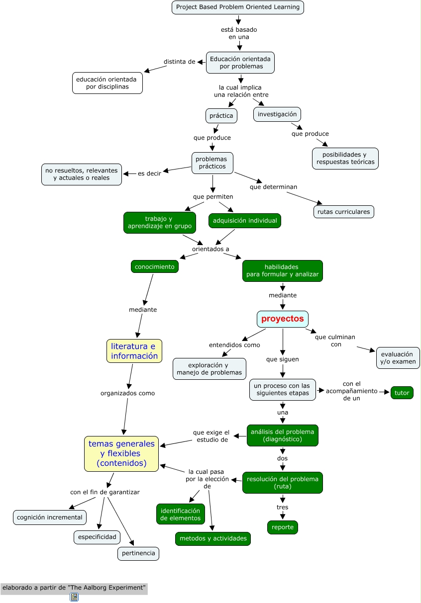
Este mapa conceptual tiene información relacionada a: ProjBProbOLearning, proyectos entendidos como exploración y manejo de problemas, análisis del problema (diagnóstico) dos resolución del problema (ruta), literatura e información organizados como temas generales y flexibles (contenidos), proyectos que culminan con evaluación y/o examen, investigación que produce posibilidades y respuestas teóricas, Project Based Problem Oriented Learning está basado en una Educación orientada por problemas, temas generales y flexibles (contenidos) con el fin de garantizar especificidad, resolución del problema (ruta) la cual pasa por la elección de metodos y actividades, Educación orientada por problemas la cual implica una relación entre práctica, proyectos que siguen un proceso con las siguientes etapas