Warning:
JavaScript is turned OFF. None of the links on this page will work until it is reactivated.
If you need help turning JavaScript On, click here.
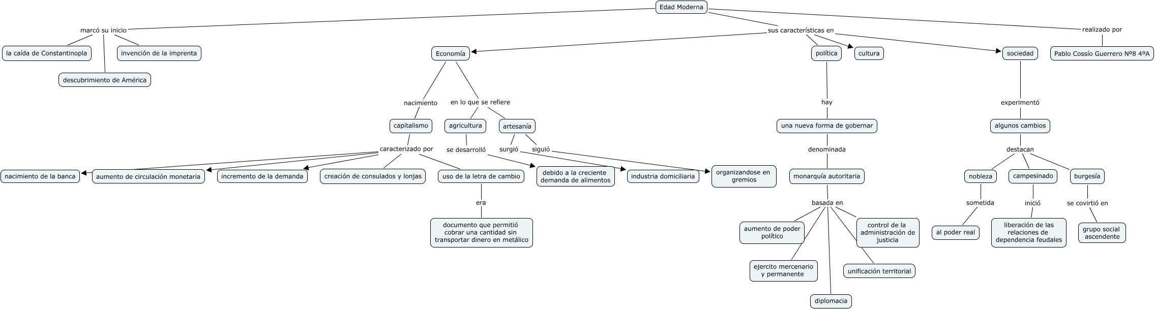
Este mapa conceptual tiene información relacionada a: 08-Pablo Cossío Guerrero-Edad Moderna, Edad Moderna sus características en Economía, Edad Moderna marcó su inicio la caída de Constantinopla, agricultura se desarrolló debido a la creciente demanda de alimentos, Edad Moderna sus características en política, monarquía autoritaria basada en unificación territorial, algunos cambios destacan campesinado, nobleza sometida al poder real, monarquía autoritaria basada en diplomacia, política hay una nueva forma de gobernar, monarquía autoritaria basada en aumento de poder político