Warning:
JavaScript is turned OFF. None of the links on this page will work until it is reactivated.
If you need help turning JavaScript On, click here.
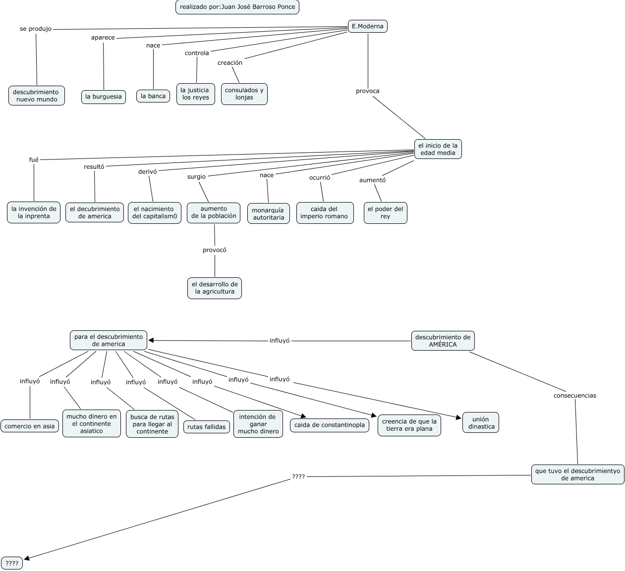
Este mapa conceptual tiene información relacionada a: 05-Juan José Barroso Ponce-Edad Moderna, para el descubrimiento de america influyó comercio en asia, para el descubrimiento de america influyó rutas fallidas, para el descubrimiento de america influyó unión dinastica, el inicio de la edad media aumentó el poder del rey, el inicio de la edad media nace monarquía autoritaria, descubrimiento de AMÉRICA consecuencias que tuvo el descubrimientyo de america, el inicio de la edad media derivó el nacimiento del capitalism0, para el descubrimiento de america influyó creencia de que la tierra era plana, descubrimiento de AMÉRICA influyó para el descubrimiento de america, E.Moderna nace la banca