Warning:
JavaScript is turned OFF. None of the links on this page will work until it is reactivated.
If you need help turning JavaScript On, click here.
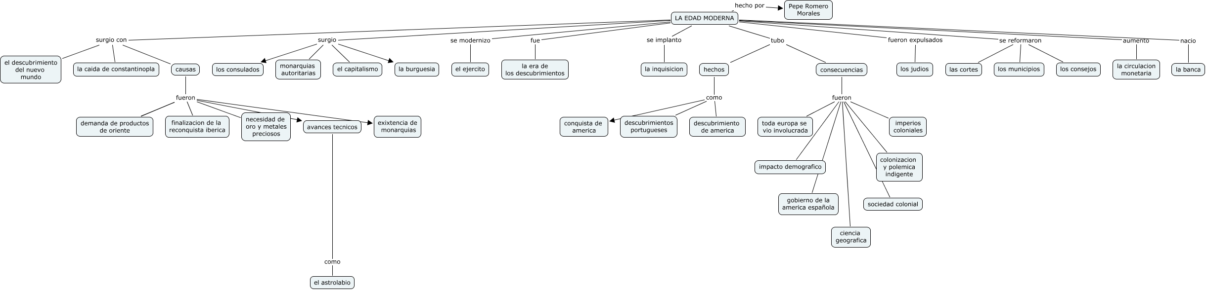
Este mapa conceptual tiene información relacionada a: 20- Pepe Romero Morales-Edad Moderna, causas fueron demanda de productos de oriente, consecuencias fueron impacto demografico, LA EDAD MODERNA se reformaron las cortes, LA EDAD MODERNA surgio el capitalismo, consecuencias fueron colonizacion y polemica indigente, consecuencias fueron toda europa se vio involucrada, LA EDAD MODERNA surgio monarquias autoritarias, hechos como descubrimiento de america, consecuencias fueron sociedad colonial, consecuencias fueron imperios coloniales