Warning:
JavaScript is turned OFF. None of the links on this page will work until it is reactivated.
If you need help turning JavaScript On, click here.
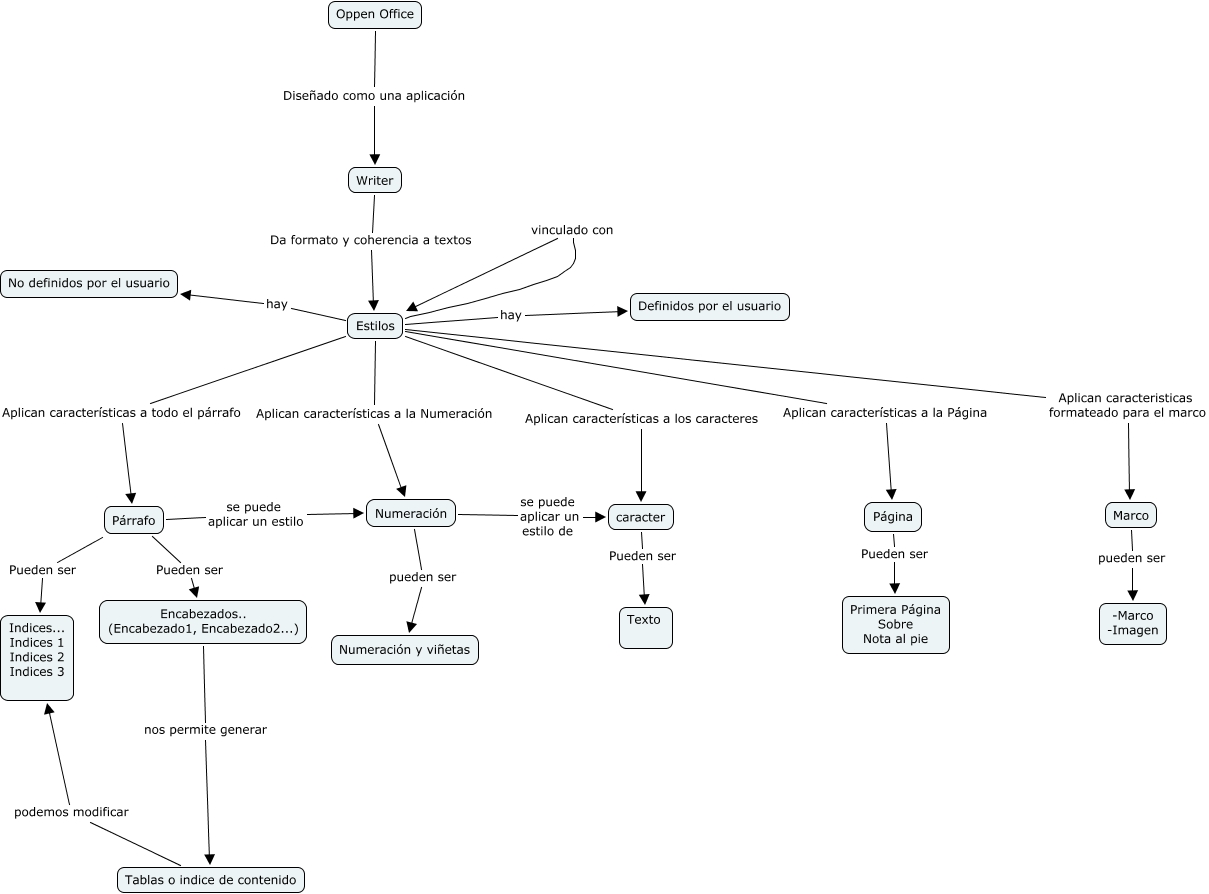
Este mapa conceptual tiene información relacionada a: ESTILOS BELEN, Párrafo se puede aplicar un estilo Numeración, Estilos Aplican características a la Numeración Numeración, Oppen Office Diseñado como una aplicación Writer, Estilos Aplican características a todo el párrafo Párrafo, Párrafo Pueden ser Indices... Indices 1 Indices 2 Indices 3, Estilos hay No definidos por el usuario, caracter Pueden ser Texto, Writer Da formato y coherencia a textos Estilos, Encabezados.. (Encabezado1, Encabezado2...) nos permite generar Tablas o indice de contenido, Numeración pueden ser Numeración y viñetas