Warning:
JavaScript is turned OFF. None of the links on this page will work until it is reactivated.
If you need help turning JavaScript On, click here.
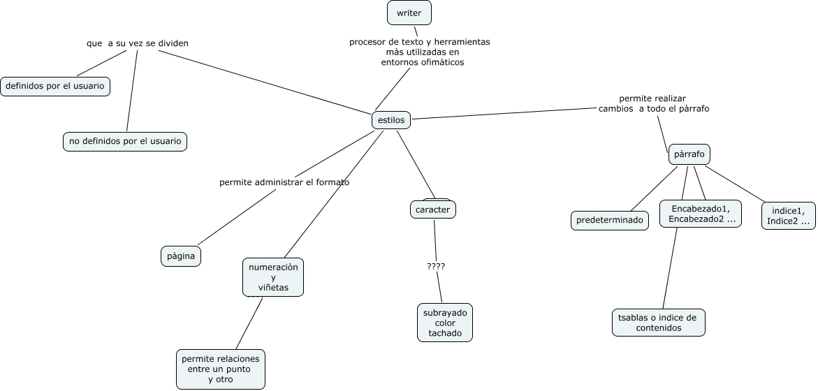
Este mapa conceptual tiene información relacionada a: writer_carmen, caracter ???? subrayado color tachado, ???? ???? indice1, Indice2 ..., estilos ???? caracter, estilos ???? numeraciòn y viñetas, pàrrafo ???? predeterminado, pàrrafo ???? Encabezado1, Encabezado2 ..., estilos que a su vez se dividen no definidos por el usuario, estilos permite realizar cambios a todo el pàrrafo pàrrafo, pàrrafo ???? tsablas o indice de contenidos, writer procesor de texto y herramientas màs utilizadas en entornos ofimàticos estilos