Warning:
JavaScript is turned OFF. None of the links on this page will work until it is reactivated.
If you need help turning JavaScript On, click here.
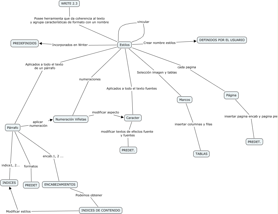
Este mapa conceptual tiene información relacionada a: monica_estilos, Estilos Selección imagen y tablas Marcos, ENCABEZAMIENTOS Podemos obtener INDICES DE CONTENIDO, Marcos insertar columnas y filas TABLAS, Estilos Crear nombre estilos DEFINIDOS POR EL USUARIO, Estilos Aplicados a todo el texto de un párrafo Párrafo, Estilos cada pagina Página, Caracter modificar textos de efectos fuente y fuentes PREDET., Estilos numeraciones Numeración Viñetas, INDICES DE CONTENIDO Modificar estilos INDICES, Párrafo indice1, 2... INDICES