Warning:
JavaScript is turned OFF. None of the links on this page will work until it is reactivated.
If you need help turning JavaScript On, click here.
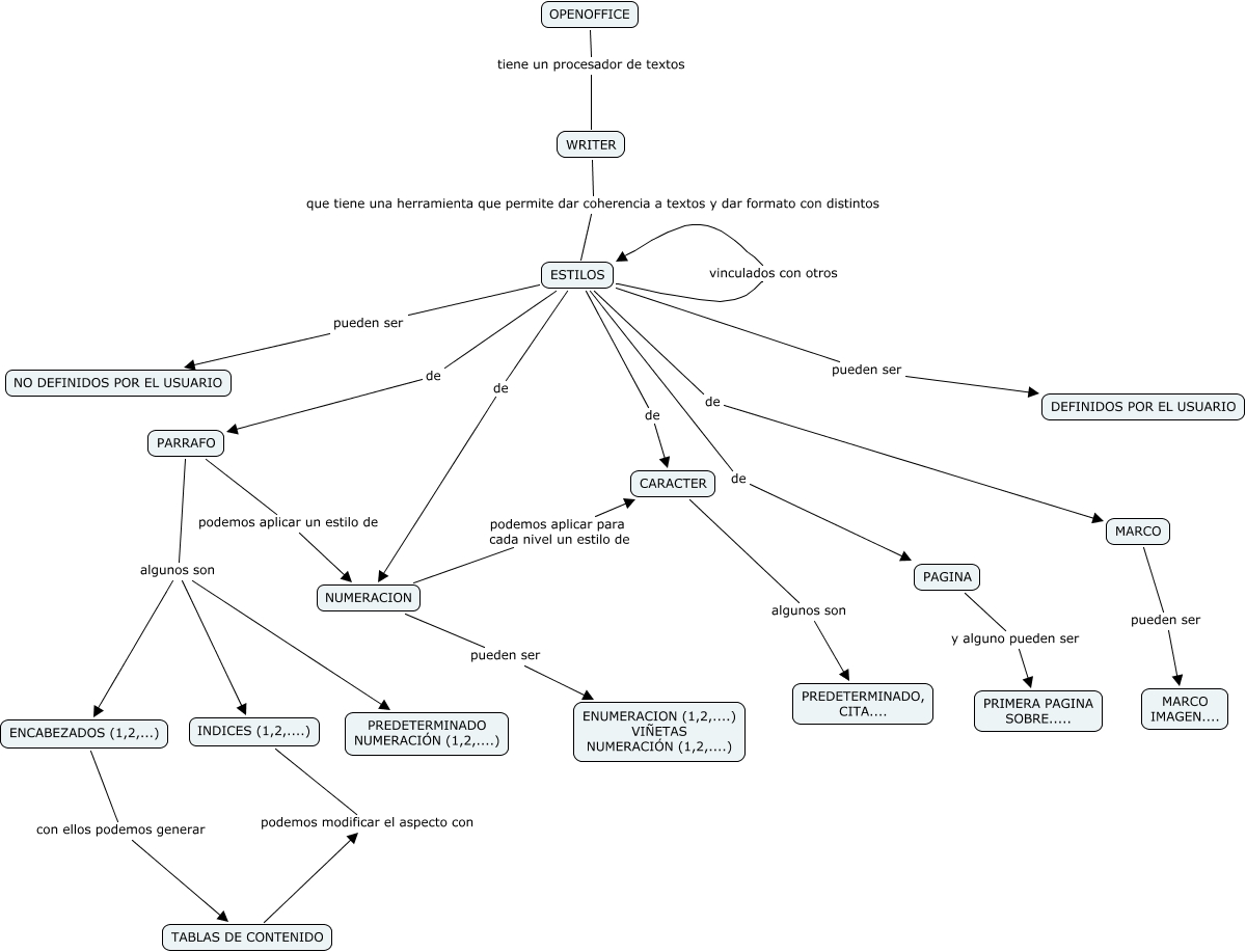
Este mapa conceptual tiene información relacionada a: Writer_Mar, PARRAFO algunos son INDICES (1,2,....), WRITER que tiene una herramienta que permite dar coherencia a textos y dar formato con distintos ESTILOS, PARRAFO podemos aplicar un estilo de NUMERACION, ESTILOS pueden ser NO DEFINIDOS POR EL USUARIO, OPENOFFICE tiene un procesador de textos WRITER, ESTILOS pueden ser DEFINIDOS POR EL USUARIO, ESTILOS de MARCO, MARCO pueden ser MARCO IMAGEN...., CARACTER algunos son PREDETERMINADO, CITA...., PARRAFO algunos son PREDETERMINADO NUMERACIÓN (1,2,....)