Warning:
JavaScript is turned OFF. None of the links on this page will work until it is reactivated.
If you need help turning JavaScript On, click here.
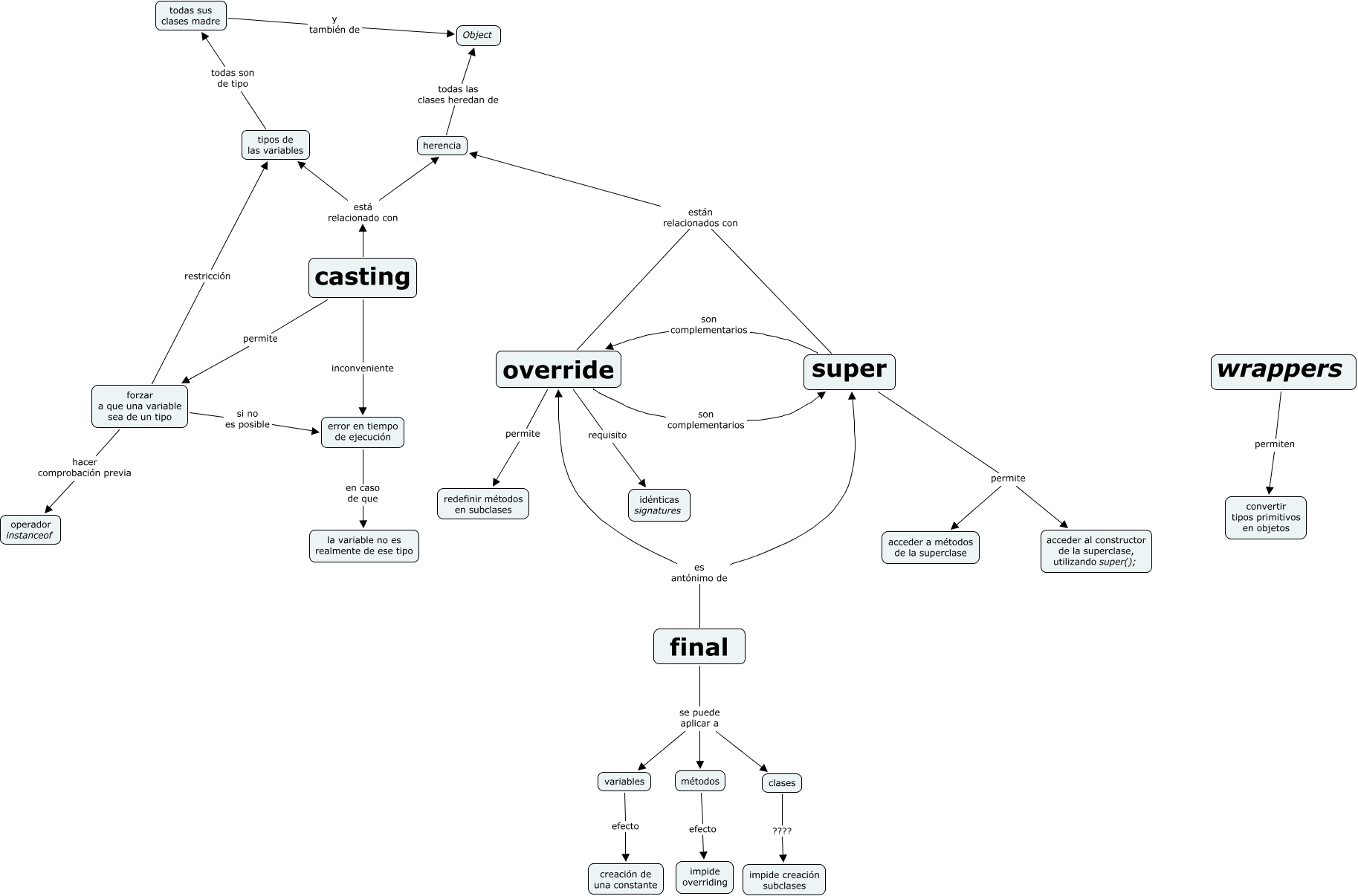
Este mapa conceptual tiene información relacionada a: sintaxis-java-2, final se puede aplicar a clases, casting inconveniente error en tiempo de ejecución, final se puede aplicar a variables, wrappers permiten convertir tipos primitivos en objetos, métodos efecto impide overriding, casting permite forzar a que una variable sea de un tipo, error en tiempo de ejecución en caso de que la variable no es realmente de ese tipo, super permite acceder al constructor de la superclase, utilizando super();, todas sus clases madre y también de Object, forzar a que una variable sea de un tipo restricción tipos de las variables