Warning:
JavaScript is turned OFF. None of the links on this page will work until it is reactivated.
If you need help turning JavaScript On, click here.
The Concept Map you are trying to access has information related to:
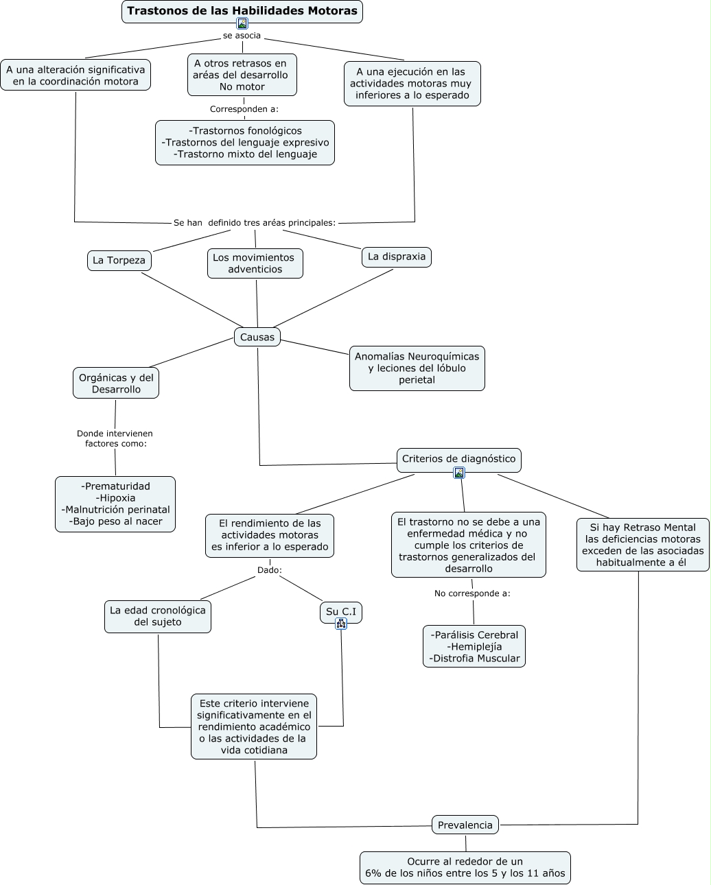
trastornos de las habilidades motoras, Este criterio interviene significativamente en el rendimiento académico o las actividades de la vida cotidiana ???? Prevalencia, Trastonos de las Habilidades Motoras se asocia A una ejecución en las actividades motoras muy inferiores a lo esperado, Los movimientos adventicios Causas Causas, Orgánicas y del Desarrollo ???? Causas, Este criterio interviene significativamente en el rendimiento académico o las actividades de la vida cotidiana ???? Su C.I, A una alteración significativa en la coordinación motora Se han definido tres aréas principales: A una ejecución en las actividades motoras muy inferiores a lo esperado, Criterios de diagnóstico ???? El trastorno no se debe a una enfermedad médica y no cumple los criterios de trastornos generalizados del desarrollo, Prevalencia ???? Ocurre al rededor de un 6% de los niños entre los 5 y los 11 años, A una alteración significativa en la coordinación motora Se han definido tres aréas principales: La dispraxia, Criterios de diagnóstico ???? El rendimiento de las actividades motoras es inferior a lo esperado