Warning:
JavaScript is turned OFF. None of the links on this page will work until it is reactivated.
If you need help turning JavaScript On, click here.
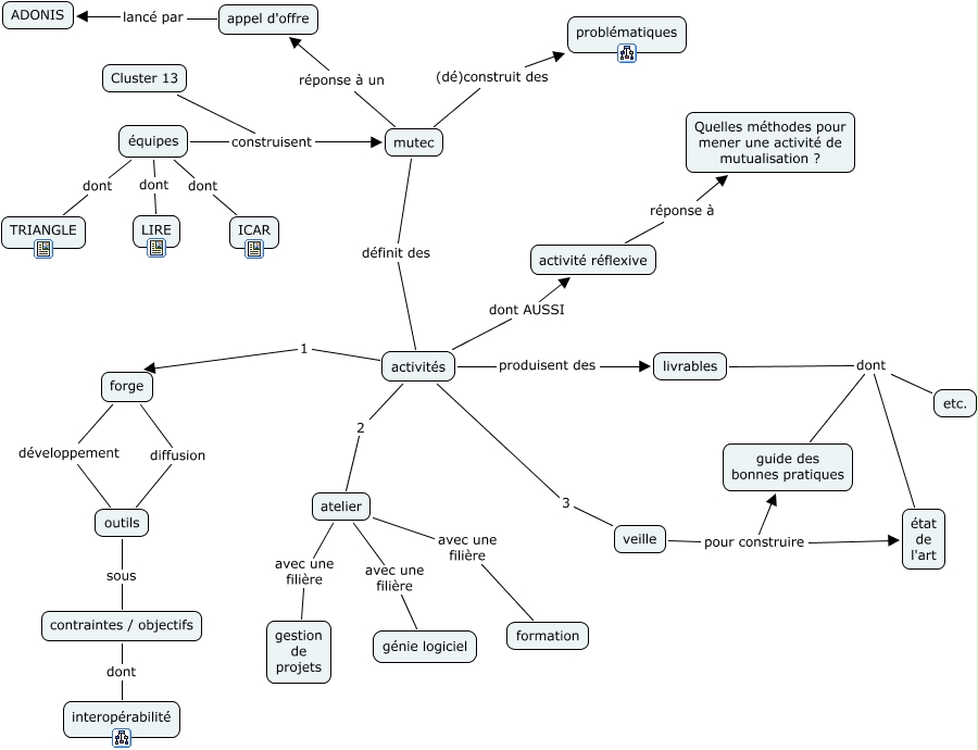
This Concept Map has information related to: mutec, activités dont AUSSI activité réflexive, atelier avec une filière génie logiciel, équipes dont TRIANGLE, équipes dont ICAR, livrables dont guide des bonnes pratiques, activités produisent des livrables, équipes dont LIRE, veille pour construire état de l'art, livrables dont état de l'art, veille pour construire guide des bonnes pratiques