Warning:
JavaScript is turned OFF. None of the links on this page will work until it is reactivated.
If you need help turning JavaScript On, click here.
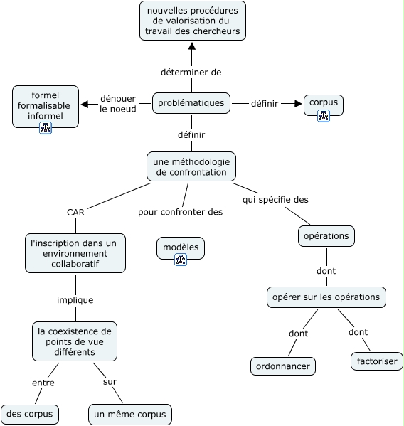
This Concept Map has information related to: problematiques, la coexistence de points de vue différents entre des corpus, la coexistence de points de vue différents sur un même corpus, opérations dont opérer sur les opérations, problématiques définir une méthodologie de confrontation, une méthodologie de confrontation pour confronter des modèles, une méthodologie de confrontation CAR l'inscription dans un environnement collaboratif, problématiques définir corpus, problématiques déterminer de nouvelles procédures de valorisation du travail des chercheurs, une méthodologie de confrontation qui spécifie des opérations, opérer sur les opérations dont ordonnancer