Warning:
JavaScript is turned OFF. None of the links on this page will work until it is reactivated.
If you need help turning JavaScript On, click here.
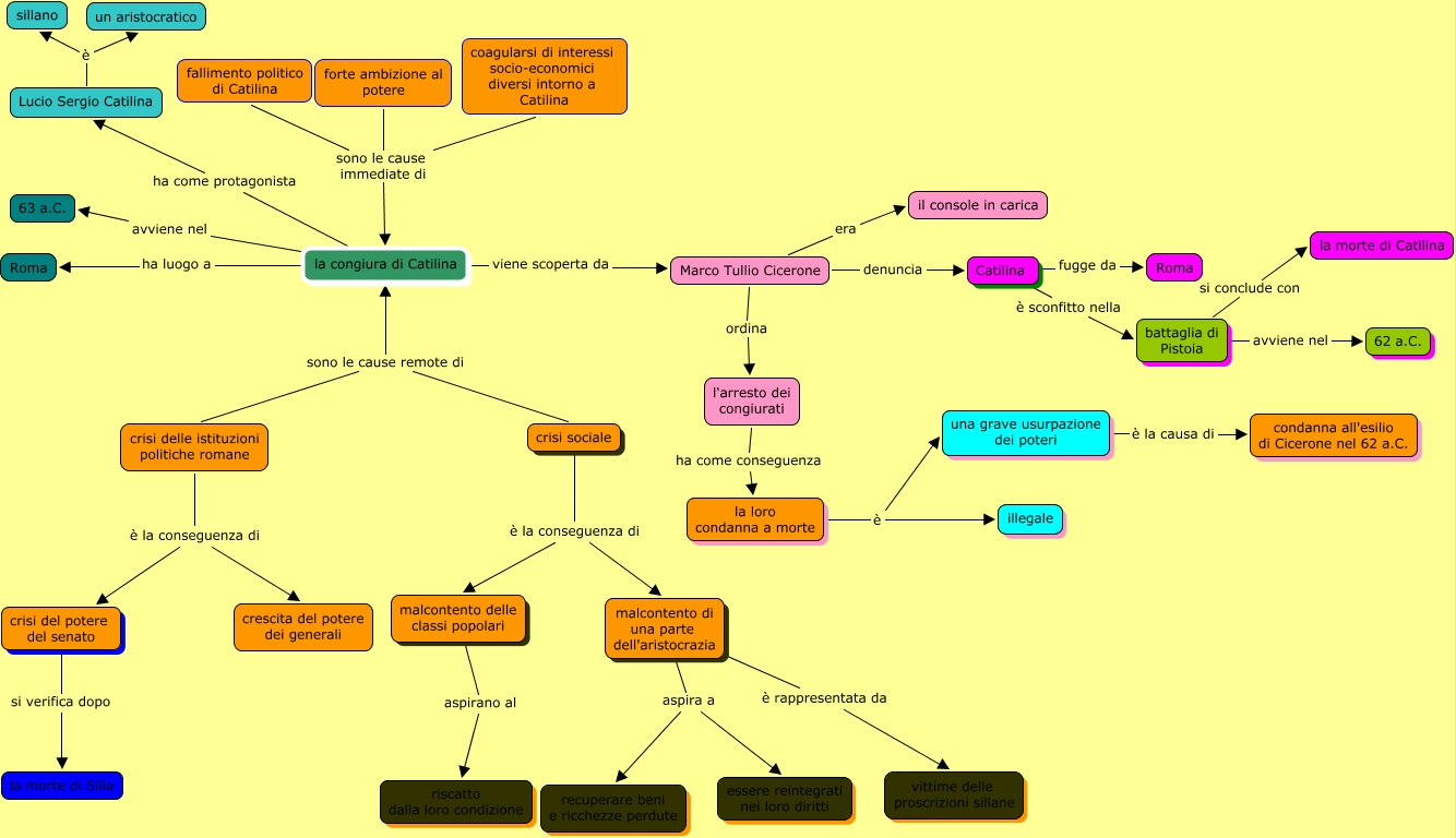
Questa Mappa Concettuale ha informazioni correlate a: La congiura di Catilina.roberto, la loro condanna a morte è illegale, la congiura di Catilina ha luogo a Roma, la congiura di Catilina avviene nel 63 a.C., fallimento politico di Catilina sono le cause immediate di la congiura di Catilina, crisi sociale sono le cause remote di la congiura di Catilina, Marco Tullio Cicerone denuncia Catilina, crisi delle istituzioni politiche romane è la conseguenza di crescita del potere dei generali, l'arresto dei congiurati ha come conseguenza la loro condanna a morte, crisi delle istituzioni politiche romane sono le cause remote di la congiura di Catilina, Lucio Sergio Catilina è un aristocratico