WARNING:
JavaScript is turned OFF. None of the links on this concept map will
work until it is reactivated.
If you need help turning JavaScript On, click here.
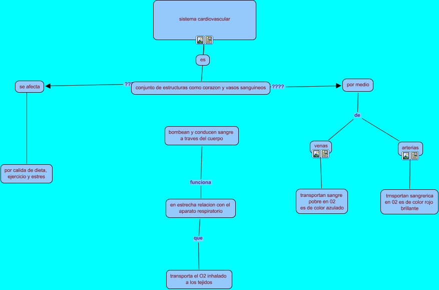
Este Cmap, tiene información relacionada con: sistema cardiovascular, se afecta ???? por calida de dieta, ejercicio y estres, por medio de venas, sistema cardiovascular ???? es, en estrecha relacion con el aparato respiratorio que transporta el O2 inhalado a los tejidos, por medio de arterias, arterias ???? trnsportan sangrerica en 02 es de color rojo brillante, conjunto de estructuras como corazon y vasos sanguineos ???? se afecta, bombean y conducen sangre a traves del cuerpo funciona en estrecha relacion con el aparato respiratorio, venas ???? transportan sangre pobre en 02 es de color azulado, sistema cardiovascular ???? conjunto de estructuras como corazon y vasos sanguineos, conjunto de estructuras como corazon y vasos sanguineos ???? por medio