Warning:
JavaScript is turned OFF. None of the links on this page will work until it is reactivated.
If you need help turning JavaScript On, click here.
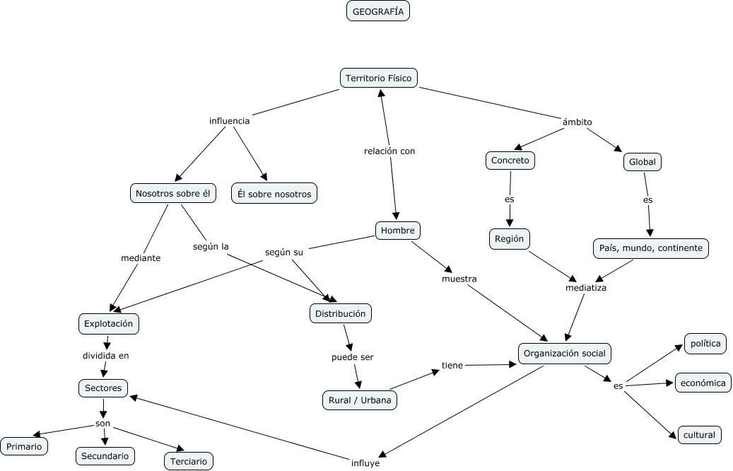
Este Cmap, tiene información relacionada con: Geografía, Concreto es Región, País, mundo, continente mediatiza Organización social, Hombre muestra Organización social, Región mediatiza Organización social, Nosotros sobre él según la Distribución, Sectores son Terciario, Sectores son Primario, Global es País, mundo, continente, Organización social es política, Territorio Físico influencia Nosotros sobre él, Sectores son Secundario, Nosotros sobre él mediante Explotación, Territorio Físico ámbito Concreto, Explotación dividida en Sectores, Hombre según su Distribución, Organización social influye Sectores, Territorio Físico influencia Él sobre nosotros, Hombre según su Explotación, Rural / Urbana tiene Organización social, Organización social es económica