Warning:
JavaScript is turned OFF. None of the links on this page will work until it is reactivated.
If you need help turning JavaScript On, click here.
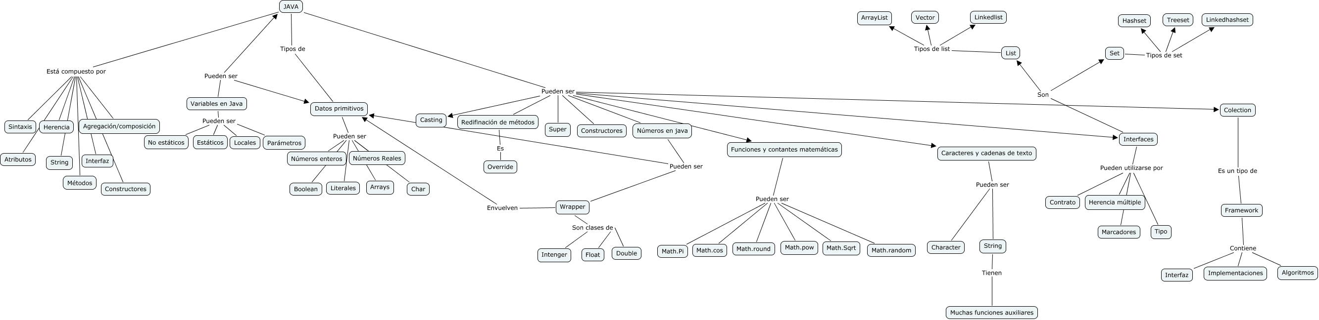
Este mapa conceptual tiene información relacionada a: Java, Interfaces Pueden utilizarse por Contrato, Funciones y contantes matemáticas Pueden ser Math.random, Funciones y contantes matemáticas Pueden ser Math.round, Variables en Java Pueden ser JAVA, JAVA Está compuesto por Métodos, Funciones y contantes matemáticas Pueden ser Math.pow, JAVA Pueden ser Colection, Variables en Java Pueden ser Datos primitivos, JAVA Está compuesto por Herencia, JAVA Está compuesto por Atributos