Warning:
JavaScript is turned OFF. None of the links on this page will work until it is reactivated.
If you need help turning JavaScript On, click here.
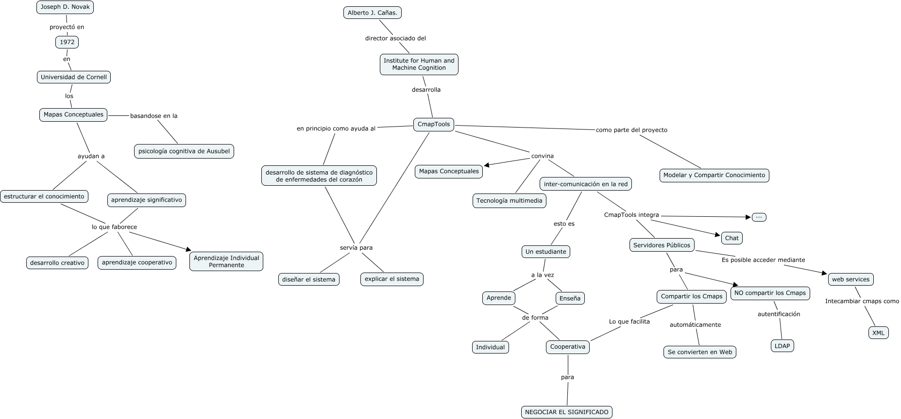
Este mapa conceptual tiene información relacionada a: Orígenes de los mapas conceptuales, Enseña de forma Individual, aprendizaje significativo lo que faborece desarrollo creativo, web services Intecambiar cmaps como XML, Mapas Conceptuales ayudan a aprendizaje significativo, 1972 en Universidad de Cornell, Un estudiante a la vez Aprende, CmapTools convina Mapas Conceptuales, Universidad de Cornell los Mapas Conceptuales, Joseph D. Novak proyectó en 1972, Servidores Públicos para NO compartir los Cmaps