Warning:
JavaScript is turned OFF. None of the links on this page will work until it is reactivated.
If you need help turning JavaScript On, click here.
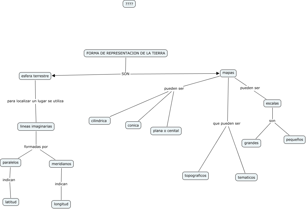
Este mapa conceptual tiene información relacionada a: jesus corrales uv2, paralelos indican latitud, mapas pueden ser cilindrica, FORMA DE REPRESENTACION DE LA TIERRA SON mapas, mapas pueden ser plana o cenital, esfera terrestre para localizar un lugar se utiliza lineas imaginarias, lineas imaginarias formadas por paralelos, meridianos indican longitud, escalas son pequeños, escalas son grandes, mapas que pueden ser tematicos