Warning:
JavaScript is turned OFF. None of the links on this page will work until it is reactivated.
If you need help turning JavaScript On, click here.
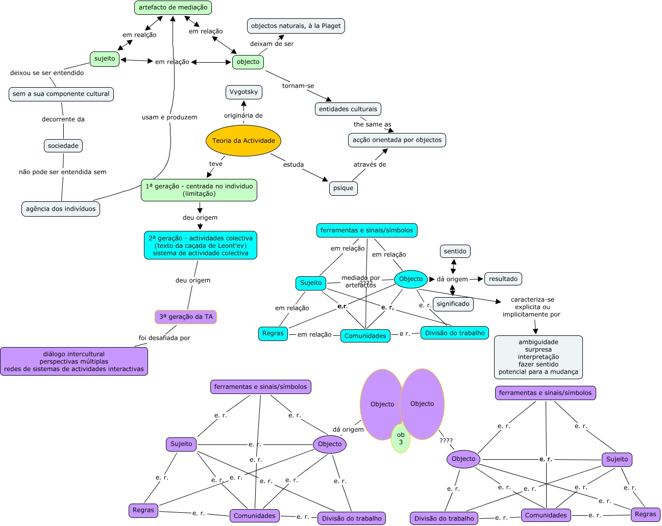
Este Mapa Conceitual tem informações relacionadas a: Expansive Learning - TA - Engestrom, Objecto e. r. Divisão do trabalho, objecto tornam-se entidades culturais, sujeito em relação objecto, Objecto dá origem resultado, Objecto ???? Objecto, 1ª geração - centrada no individuo (limitação) deu origem 2ª geração - actividades colectiva (texto da caçada de Leont'ev) sistema de actividade colectiva, objecto deixam de ser objectos naturais, à la Piaget, Teoria da Actividade estuda psique, Objecto dá origem sentido, agência dos indivíduos usam e produzem artefacto de mediação